Creating & Managing Processes

 

Parent page: Exploring an Altium Workspace

My Sandbox Altium NEXUS provides a powerful collaborative design environment. Part of that is the support for Workflows, that guide a company's designers through typical, everyday design processes such as collapsible link:

  • Requesting new managed parts
  • Performing design reviews
  • Creation of new managed projects.

Each Workflow that is used to implement a particular design process is created as part of a Process Definition. It can therefore be referred to as that process's underlying Workflow, or simply a Process Workflow.

Processes, and their Workflows, are created and managed through the Altium NEXUS Workspace's browser-based interface - by an Administrator of that Workspace. For the three design areas mentioned previously, predefined process workflows are defined for use out-of-the-box. Use these, modify them, or create your own as required - a powerful Process Workflow Editor provides the flexibility for you to build processes with workflows that can be as simple, or as complex as needed, and in-line with your company's requirements.

Accessing Processes

All process management is performed from within the Processes area (Admin - Processes) of the Altium NEXUS Workspace's browser interface.

You must be signed in as an Administrator for your Altium NEXUS Workspace, in order to see the Processes area of the interface.

Accessing the Processes area of the Altium NEXUS Workspace's browser interface - command central for working with processes and their associated workflows.Accessing the Processes area of the Altium NEXUS Workspace's browser interface - command central for working with processes and their associated workflows.

The Processes interface is presented over the following four tabs:

  • Browser - providing a summary listing of all processes (active or closed). A centralized 'processes dashboard' if you will.
  • Part Requests - providing a dedicated area with which to manage the processes related to the theme of requesting parts.
  • Project Activities - providing a dedicated area with which to manage the processes related to the theme of working with managed projects, such as design reviews and publishing to a PLM system.
  • Project Creations - providing a dedicated area with which to manage the processes related to the theme of creating new managed design projects.
The last three tabs can be referred to as Process Themes. Process Themes allow the various processes to be grouped intuitively, by area of design. They also allow for the software to cater for new process creation, by supporting only those workflow elements that are needed for a particular area, and thereby streamlining the building of a required workflow. Moving forward, this approach provides a foundation for Altium by which to extend the interface through the addition of further themes, as and when required.

The following sections take a look at these various tabs in more detail.

Browser Tab

Use this tab to centrally browse all processes, across all process themes. By default, the upper region of the tab presents all Active (running) processes. Switch to viewing all Closed processes (e.g. completed, rejected, or terminated) using the drop-down field above the list.

Browse all active processes from the one convenient location. Roll over the image to see an example of browsing all closed processes.Browse all active processes from the one convenient location. Roll over the image to see an example of browsing all closed processes.

For each entry, the following information is presented (where applicable):

  • Status - the state of the process. This can be one of the following:
    •  Active - the process is currently active, and its associated workflow is progressing.
    •  On hold - the process is currently active, but is awaiting initial input, such as assignee allocation, before its workflow can progress.
    •  Closed - the process is now closed, for example was either successfully completed, or rejected.
    •  Terminated - the process is now closed, and was terminated directly by a Workspace Administrator.
  • Process Name - the name of the process definition.
  • Title - this field is used to distinguish between multiple instances of the same process. The title is the process name, with an instance suffix (#1, #2, and so on).
  • State - this is the state currently reached within the process's associated workflow.
  • Assignee (Active process only) - this is the user who now has a task to perform to move the process along from its current workflow state.
  • Started By - the user who initiated the process.
  • Started At - the date and time at which the process was started.

For an active process, there is also a Terminate control (). Click this to force-end a process. The process will move to the Closed listing of processes.

Processes can be sorted by any column possessing the  control - click on the control, or the column name. Searching can also be conducted, using the Search field at the top of the list. Data in all fields except Status, Started At and Terminate can be used to search.

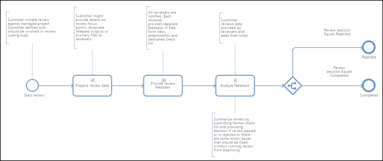
Click on an entry for a process to view a diagram of its underlying workflow (on the Diagram tab below the list), showing what needs to happen for the process to be completed, and where that process is at along its flow, in terms of who now has a task to perform to move the process along.

Click the  control at the bottom-right to highlight the current point reached in the workflow - the user(s) entry will flash momentarily.

Viewing the underlying workflow for a selected process on its Diagram tab. Each workflow is built diagrammatically allowing you to see at-a-glance where in the workflow a
process currently sits, and who now has the next task in order to continue progress of that process.

The following additional tabs are also available:

  • Data - showing all pertinent data for the process. For a design review process for example, this can include the project and its data set, the review type, people involved in the review, and any additional attachments. For a part request process,  this can include attached datasheets, parametric data, and any preliminary components.
Applicable entities, such as attachments, datasheets, project and project data set (Item-Revision) will appear as hyperlinks for quick navigation to, or opening of.
  • History - showing a history of actions taken along the process's workflow.

Use the Data and History tabs to browse more detail for the process, and a trail of its workflow activity, respectively.Use the Data and History tabs to browse more detail for the process, and a trail of its workflow activity, respectively.

Part Requests/Project Activities/Project Creations Tabs

Use these tabs - which gather together processes into specific themes - to view, create, and manage process workflows that are to be used when requesting a new managed part, performing design reviews and publishing to a PLM system, or creating new design projects, respectively.

By default, the upper region of a tab presents all of the Latest versions of defined processes within the theme. Switch to viewing All defined processes (i.e. all versions) using the drop-down field above the list.

Example of browsing the latest versions of defined processes for a particular theme (in this case, the Project Activities theme).Example of browsing the latest versions of defined processes for a particular theme (in this case, the Project Activities theme).

For each entry, the following information is presented:

  • Process Name : version - the name of the process definition, and its version. To ensure you are always viewing/working with the latest version, ensure that the version drop-down field above the list is set to Latest.
  • Instances (active / all) - the number of instances of this version of the process definition that are currently active, along with the total number of instances that have been started.
  • Created By - the user who has created this version of the process definition.
  • Created At - the date and time at which this version of the process definition was created (saved and deployed).
  • Start - as an administrator, you can start a new instance of this version of the process definition by clicking the  control. This is only available provided the process definition has been activated. If the process has been suspended, the control will appear as , and an instance cannot be started.
  • Active - shows whether this version of the process definition is active () and can therefore be used, or has been suspended () and can therefore not be used. Only active process definitions will appear in the relevant area of the Altium NEXUS GUI, for use by designers. Click on the icon to toggle the active state.
Only the latest version of a process definition can be used (made active and started). Previous versions can not be used, but they can be modified to produce a later version.
  • Edit - click the  control to modify the underlying workflow for the process definition. The workflow diagram for this version of the process definition will be presented in the Process Workflow Editor, as a starting point from which to work. Any Administrator can modify any user defined process definition, irrespective of who originally created that definition, and save and deploy it as the next version. For default process definitions supplied by Altium, you are able to create a new process definition based on editing one of these (in essence forking), but cannot modify a default itself. For more information on editing a process definition, see Editing an Existing Process Definition.
  • Remove - click the  control to remove (delete) this version of the process definition. Note that some of the default process definitions supplied by Altium cannot be removed (and therefore have no such control).
Process definitions can be sorted by any column possessing the  control - click on the control, or the column name. Searching can also be conducted, using the Search field at the top of the list. Data in the Process Name : version and Created By columns can be used to search.

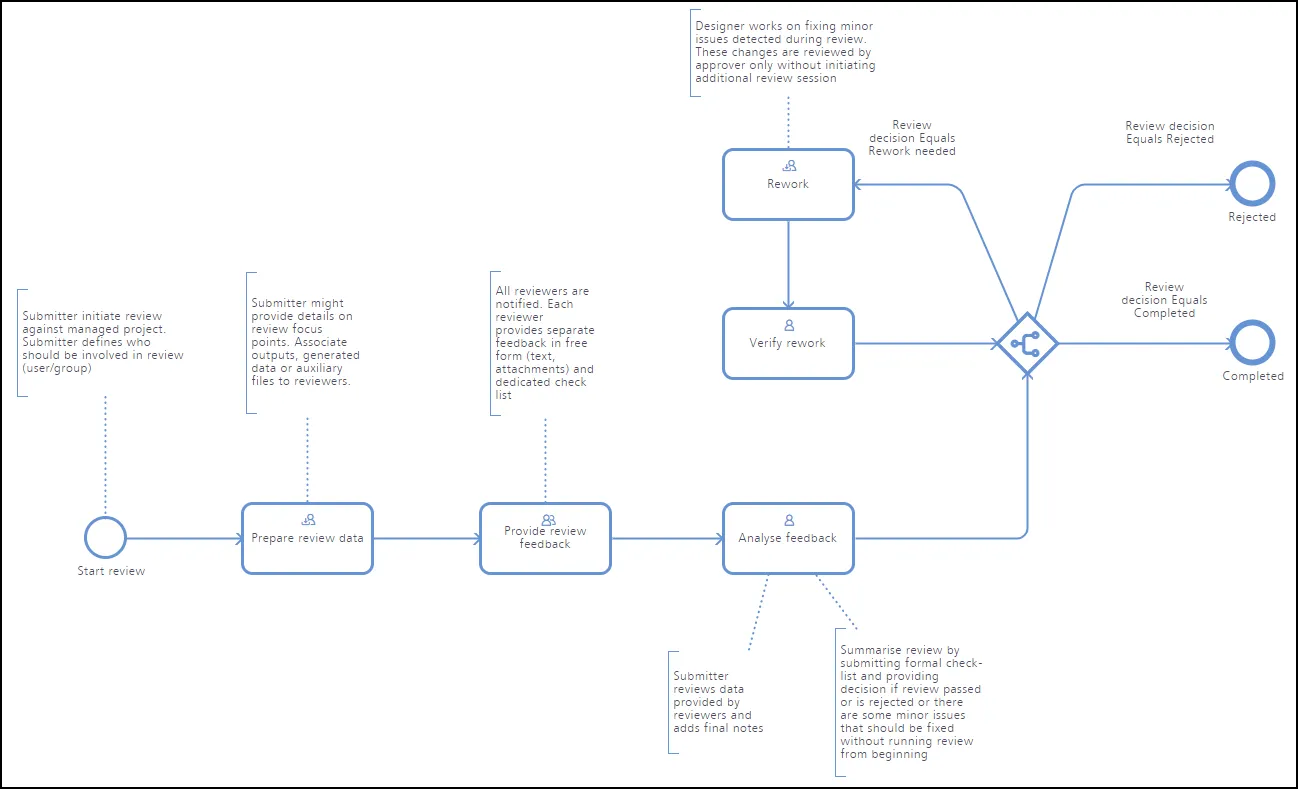
Click on an entry for a process definition to view its diagrammatic workflow on the Diagram tab below the list. If there is a currently active instance of a process, the view will show where that process is at along its flow, in terms of who now has a task to perform to move the process along.

If multiple instances of a process are active, the Diagram view will show a combined state. Click the  control at the bottom-right to highlight the current point reached in the workflow - the user(s) entry will flash momentarily.

Viewing the underlying workflow for a selected process on its Diagram tab.Viewing the underlying workflow for a selected process on its Diagram tab.

Default Process Definitions

A number of process definitions are provided by Altium - across the three process themes - for use out-of-the-box. These can be used as is, or used as a starting point from which to create your own as required. Use the following collapsible sections to access information on the default process definitions provided.

Adding a New Process Definition

Related page: Defining a Process Workflow

New processes can be created using the dedicated Process Workflow Editor. To access the editor, make active the tab for the theme in which you want to create your new process, then click the  button at the top-right of the page.

It is important to make the theme active first, so that the process is created with the correct Type, and the relevant graphical elements are provided accordingly with which to build the workflow.

Accessing the Process Workflow Editor. Ensuring the desired process theme is made active before access will ensure the new process definition will be set to the right theme type.Accessing the Process Workflow Editor. Ensuring the desired process theme is made active before access will ensure the new process definition will be set to the right theme type.

Give your new process definition a meaningful name, then build the workflow graphically, and define the required aspects of each element in that flow. For user tasks, a User Form Editor is used to fashion the required form that will be presented to the user, to take their input when they are given a task at the relevant point along the workflow.

The powerful Process Workflow Editor provides the flexibility for you to build processes with workflows that can be as simple, or as complex as needed, and in line with your
company's requirements.

Once a process has been defined as required, click the  button to have it added to the list of available processes for that process theme. The new process definition will be activated ready for use.

The Editor will flag any issues with your workflow diagram that are preventing it from being saved and deployed - for example a diagram must have a Start event, and at least one End event defined. And a User Task must have at least one Form field and an Assignee.

Editing an Existing Process Definition

Any Administrator can modify any user defined process definition, irrespective of who originally created that definition, and save and deploy it as the next version. To do so, click the  control for the process definition you wish to modify. The workflow diagram for this version of the process definition will be presented in the Process Workflow Editor, as a starting point from which to work.

For default process definitions supplied by Altium, you are able to create a new process definition based on editing one of these (in essence forking), but cannot modify a default itself.

Example editing of an existing process definition - accessing the Process Workflow Editor, with which to perform required changes.Example editing of an existing process definition - accessing the Process Workflow Editor, with which to perform required changes.

Make changes to the diagrammatic workflow for the process as required, including any changes to the forms associated to user tasks thereof, then click the  button to effectively save the definition as the next version. In the example here, the original process definition Company Pre-Release Review : 1 (version 1) is modified and saved to become Company Pre-Release Review : 2 (version 2).

With modifications made, save and deploy as the next version of that process definition.With modifications made, save and deploy as the next version of that process definition.

By using the top-left drop-down field and setting the entry to All, you can see all versions of existing process definitions. In the image below, you can see both versions of the Company Pre-Release Review process definition.

Showing all versions of the example process definition Company Pre-Release Review. Note that only the latest version (version 2) can be activated and used.Showing all versions of the example process definition Company Pre-Release Review. Note that only the latest version (version 2) can be activated and used.

Only the latest version of a process definition can be used (made active and started). Previous versions can however be used as a starting point with which to build a later version. If you were to delete the latest version of a process definition, then the next previous version will effectively become the latest, and can once again be made active and used (instances started).

Importing/Exporting a Process Definition

Process definitions can be exported and imported, allowing you to quickly reuse them across Altium NEXUS Workspace instances - a real time saver where a process's underlying workflow might be particularly complex, and having to 'reinvent the wheel' as it were would be an otherwise daunting exercise.

To import:

  1. Access the theme tab (Part Requests, Project Activities, Project Creations) corresponding to the process definition you are wanting to import.
If you attempt to import a process definition into the wrong theme, the software will alert you to this and import will be prevented.
  1. Click the  button to create a new process definition, and access the Process Workflow Editor.
  2. Click the  button. In the Open dialog that appears, navigate to, and open, the required Workflow file (*.aaw). The content of the file will completely overwrite anything currently defined for the process definition (Name, diagram, etc).

To export:

  1. Click the  control to access editing mode for the required version of process definition that you wish to export.
  2. In the Process Workflow Editor, click the  button. The process definition will be exported as a Workflow file (<ProcessDefinitionName>.aaw), to the default downloads folder defined for your Web Browser.
  3. Click on the Processes entry in the left-hand navigation tree for the Altium NEXUS Workspace's browser interface to back out of the Process Workflow Editor without making any changes to the process definition.

Designer Access to Process Workflows

Related pages: An Overview of the Workflow Process, Performing Design Reviews, Publishing to a PLM, Requesting a New Managed Part

Once the required set of process definitions for each available process theme are crafted as required for your company, those definitions that are activated will be available for use by all users once they are signed into the Altium NEXUS Workspace. The following sections take a look at where a designer can access, and start these active processes - both through Altium NEXUS, as well as the Altium NEXUS Workspace's browser interface.

Administrators for the Altium NEXUS Workspace can, as mentioned previously, start a new instance of any activated process definition - directly from the corresponding process theme tab within the Processes area of the Workspace's browser interface - by clicking the  control.

Part Requests

Related page: Requesting a New Managed Part

From within Altium NEXUS, activated process definitions that are part of the Part Requests theme can be accessed in two places:

In both cases, the  button, when pressed, will present the active part request process definitions available to choose from. Requesting a part through the Part Search panel provides the added benefit that it will auto-fill key information for you, including all data sheets and parametric information.

If no active process definitions are available for the Part Requests process theme, the  button will not be shown. You may need to sign out of the Altium NEXUS Workspace, and back in again to refresh.

From the Altium NEXUS Workspace's browser interface, activated process definitions that are part of the Part Requests theme can be accessed from the Part Requests page, by clicking the  button at the top-right of the page.

Accessing activated Part Requests definitions from the Part Requests page of the Altium NEXUS Workspace's browser interface.Accessing activated Part Requests definitions from the Part Requests page of the Altium NEXUS Workspace's browser interface.

If no active process definitions are available for the Part Requests process theme, the  button will be unavailable. If only one process definition exists, the button will not appear with drop-down functionality, and will start that process immediately upon being clicked.

Project Activities

Related pages: Performing Design Reviews, Publishing to a PLM

From within Altium NEXUS, activated process definitions that are part of the Project Activities theme can be accessed in two places:

  • From the Project » Project Activities sub-menu for the active project.

  • From the Project Activities context sub-menu, accessed by right-clicking on the entry for the design project in the Projects panel.

If no active process definitions are available for the Project Activities process theme, the menus will not be visible.

From the Altium NEXUS Workspace's browser interface, activated process definitions that are part of the Project Activities theme can be accessed from the detailed view for a managed project, by clicking the  button.

Accessing activated Project Activities definitions from the detailed view for a managed project, within the Projects area of the Altium NEXUS Workspace's browser interface.Accessing activated Project Activities definitions from the detailed view for a managed project, within the Projects area of the Altium NEXUS Workspace's browser interface.

If no active process definitions are available for the Project Activities process theme, the  button will not be shown. If only one process definition exists, the button will not appear with drop-down functionality, and will start that process immediately upon being clicked.

Project Creations

From within Altium NEXUS, activated process definitions that are part of the Project Creations theme can be accessed in three places:

  • From the main File » New » Managed Project sub-menu.

  • From the Add New Project » Managed Project context sub-menu, accessed by right-clicking on the entry for the design workspace (*.DsnWrk) in the Projects panel.

  • From the Convert to Managed Project context sub-menu, accessed by right-clicking on the entry for the unmanaged project in the Projects panel.

Note that when at least one process definition for the Project Creations process theme is active, the ability to create a new managed project (Project Kind = Managed) through the New Project dialog (File » New » Project) is disabled. Regular and VCS type projects can be created as normal through this dialog.
If no active process definitions are available for the Project Creations process theme - which is the default case for a freshly created Altium NEXUS Workspace - the menus will not be visible, and you will be able to create a managed project through the New Project dialog as usual.

From the Altium NEXUS Workspace's browser interface, activated process definitions that are part of the Project Creations theme can be accessed in the following places:

  • From the main Projects page of the interface, by clicking the  button.

Accessing activated Project Creations definitions from the main Projects area of the Altium NEXUS Workspace's browser interface.Accessing activated Project Creations definitions from the main Projects area of the Altium NEXUS Workspace's browser interface.

  • From the detailed view for a managed project, by clicking the  button.

Accessing activated Project Creations definitions from the detailed view for a managed project, within the Projects area of the Altium NEXUS Workspace's browser interface.Accessing activated Project Creations definitions from the detailed view for a managed project, within the Projects area of the Altium NEXUS Workspace's browser interface.

If no active process definitions are available for the Project Creations process theme - which is the default case for a freshly created Altium NEXUS Workspace - the  button will provide basic project cloning functionality. This is not related to the process workflow functionality.

 

If you find an issue, select the text/image and pressCtrl + Enterto send us your feedback.
Content