The Altium 365 Web Viewer interface provides universal access to PCB project documents through a standard web browser. Much more than just a web-based viewer, its advanced browser technology allows users to navigate through the project structure, interact with design documents, extract information about elements in the design, and highlight areas or objects for commenting notes.
When viewing documents the visual quality of schematics and PCBs is not compromised by its web format, which also provides full pan and zoom capabilities and the ability to search, cross-probe, select and inspect components and nets throughout the design.
As an independent browser-based viewing platform, the Web Viewer interface offers interactive read-only access to design documents without the need to open the project in the design editing environment. Others that are working on the design, such as the engineer who 'owns' it, will not be affected by actions in the Web Viewer space – except for any related comment notifications, where applicable.
Web Viewer Access
The Web Viewer interface is utilized in the following instances:
The current view is coded in the browser URL, which can be copied and passed to another Workspace Member so they can open the same view.– provided they have project access .
The following collapsible sections detail how each of these instances is accessed, and how the Web Viewer interface presents in each case.
Viewing Design Project Source
In this instance, the Web Viewer interface is presented through the Design view of the detailed management page for the project. The latter can be accessed from the Projects page of the Workspace's browser interface by selecting the required project, then clicking the control above the listing of projects and choosing the Open entry on the associated menu. Alternatively, double-click directly on the required project entry in the list. The page will open in a new browser tab.
Also accessible from the graphical view of the
Projects page by selecting the tile for the required project, then clicking the
control and choosing the
Open command from the context menu. Alternatively, click on the project's name within the tile. When the
Projects page is presented in its list view, click the
control at the far right of the entry for the required project and choose the
Open command from the associated menu.
Accessing the detailed management page for a project from the Projects page of the Workspace's browser interface. The Web Viewer interface is presented through the page's Design view.
Viewing the Design Snapshot for a Release Package
In this instance, the Web Viewer interface is presented through the Design Snapshot view of the Manufacturing Portal , for the chosen release package of the managed project actively being inspected. To access the portal:
From the detailed management page for the required project (double-click on the project to access), switch to the Releases view.
To open a release package for viewing, click on its associated button to open the full release package. Alternatively, click the button and choose what to view – either the full release package (All Release ) or a specific assembly (variant). An opened project release is presented in a new Manufacturing Portal browser tab.
Within the Manufacturing Portal , switch to the Design Snapshot view. Remember that you are not viewing the latest version of the source design data, but rather the snapshot of it, at the time when the design was released to create this specific release package.
Accessing the Web Viewer interface through the Manufacturing Portal , to inspect the design snapshot contained within a specific release package of a design project.
Viewing Design Data for a Shared Live Design
Viewing a Shared Data Snapshot
In this instance the Web Viewer interface is presented through the integrated Viewer, when viewing a shared data snapshot . Access to this integrated Viewer – which opens in a separate browser tab – can be made in the following ways:
The person with whom you shared the uploaded data snapshot will receive an email invite to access that snapshot through Altium 365. Once they click the button in the email they will be taken to the Altium 365 Sign In page (unless already signed in to the platform, or their AltiumLive account). Upon signing in, they will be taken to the Viewer , with the shared data snapshot loaded.
Any data snapshot that you have personally uploaded will be available from the Files page of your Personal Space on the Altium 365 platform. To open in the integrated Viewer, select the data snapshot of interest, click the button within its tile, then choose the Open command from the associated menu. Alternatively, double-click directly on the tile (or click on the name of the upload).
Any data snapshot that has been shared with you will be available from the Shared with Me page of the Altium 365 Platform Interface. A data snapshot is denoted by the icon within its tile. To open in the integrated Viewer, select the data snapshot of interest, click the button within its tile, then choose the Open command from the associated menu. Alternatively, double-click directly on the tile (or click on the name of the snapshot).
Viewing Fabrication & Assembly Data in a Manufacturing Package
In this instance the Web Viewer interface is presented through the Fabrication and Assembly pages of the Manufacturing Package Viewer , when viewing a specific manufacturing package. Access to the Manufacturing Package Viewer can be made in the following ways:
The manufacturer to whom you sent the package will receive an email invite to access that package through Altium 365. Once they click the button in the email they will be taken to the Altium 365 Sign In page (unless already signed in to the platform, or their AltiumLive account). Upon signing in, they will be taken to the Manufacturing Package Viewer , with the shared package loaded.
Any manufacturing package that has been sent to you will be available from the Shared with Me page of the Altium 365 Platform Interface. A manufacturing package is denoted by the icon within its tile. To open the package in the Manufacturing Package Viewer , select the package of interest, click the button within its tile, then choose the Open command from the associated menu. Alternatively, double-click directly on the tile (or click on the name of the package).
Any manufacturing packages that you have created and sent for a specific project will be listed in the Sent region of the Releases view, when accessing the detailed management page for that project – see above . To open the package in the Manufacturing Package Viewer , select the package of interest, click the button within its tile, then choose the Open command from the associated menu.
Web Viewer Features
The Web Viewer interface offers a range of integrated capabilities that allow detailed access to design data. Other features such as the Comments system – when used from the Design view of the detailed management page for a project – communicate directly, and in real-time, with Altium Designer. The following sections take a look at the various functions and features available.
Note that the available features will depend on the type of data being viewed.
Data Views
The Web Viewer interface presents information across distinct data views. The views presented will depend on the type of data being viewed:
When viewing the design source, four data views are used to present the source schematic(s), board in 2D, board in 3D and Bill of Materials respectively. You also have access to the Layer Stack view .
When viewing data in a manufacturing package , three data views are presented. On the Fabrication page, the Fabrication data view is available, which is a Gerber Viewer. The Assembly page provides PCB and 3D data views of the board.
When viewing a shared snapshot of Gerber data, a single data view is presented – Gerber . The Gerber view is the same as that presented through the Fabrication data view on the Fabrication page when viewing a manufacturing package.
SCH
This view presents the source schematic sheet(s) for the design.
The SCH data view presents the currently selected schematic source document.
Switching Schematics
If more than one schematic sheet exists for the design, the ability to switch between the documents can be performed in two ways:
From the navigation tree in the left-hand pane. Click on the entry for a schematic to make it the active document in the main viewing area.
By clicking on the control at the top-left of the view. Each document is presented as a preview – click on an entry to make it the active document. The currently selected document – the active document being viewed within the SCH data view – is distinguished in the list with a blue border around its entry.
This method of switching between schematics is the only method available when the Web Viewer interface is placed in Full Screen mode (by clicking the control at the top-right of the view).
In-Document Navigation of Design Hierarchy
When inspecting a schematic document that is part of a hierarchical design project, the rendered document display itself can provide interactive navigation between the levels in the project structure hierarchy:
Click on a sheet symbol object to load the target schematic document.
Click on a sheet entry object within a sheet symbol to be taken to the corresponding port on the target child schematic below.
Click on a port object to be taken to the corresponding sheet entry of the sheet symbol in the parent schematic above.
Support for Multi-channel Designs
The Web Viewer supports the viewing of Multi-channel designs. In this view mode, separate schematic documents are presented for each physical channel. The physical sheet name – the compiled tab for that schematic document when viewed through Altium Designer – is included as a suffix to its logical document name, and multiple channels are shown as physical sheets under their logical document name. The result is similar to generating a PDF document of the physical schematic sheets, only with the enhanced interaction provided by Altium 365's Web Viewer.
See Creating a Multi-channel Design for information on working with Multi-channel designs in Altium Designer.
Example multi-channel design, with each physical channel being presented on a different schematic sheet.
Browsing Controls
Browsing controls for the main viewing area are as follows:
Mouse wheel forwards/backwards to zoom in/out.
Click & hold (or right-click & hold), then drag to pan document.
Click to select.
Press R to reset the view of the document (to show the entire document).
PCB
This view presents the PCB in 2D.
The PCB data view presents a 2D view of the PCB.
Browsing Controls
Browsing controls for the main viewing window are as follows:
Mouse wheel forwards/backwards to zoom in/out.
Click & hold (or right-click & hold), then drag to pan document.
Click to select. Click repeatedly to cycle through collocated objects and/or to select the parent net.
Press + or – on the numeric keypad to step forward or back through the list of layers, in single-layer mode.
Press R to reset the view of the document (to show the entire document).
Press 3 to open the 3D board view.
Controlling Layer Visibility
Control over the view and layer visibility for the PCB data view is performed through the Layer mode of the Layers/Objects pane. Access this pane by clicking on the control at the top-left of the view and selecting the Layers view mode. Click the Stackup View command to open the Layer Stack View for the current PCB.
Layer/Objects pane – command central for controlling layer and object visibility.
Each layer entry listed in the Layers/Objects pane has an associated checkbox that sets it to the top of the graphical draw order. When checked, that layer will be rendered last so that it effectively overlays the other PCB layer graphics. A placed Comment will be associated with the currently selected (checked) layer, and that same layer order is restored when the Comment is subsequently selected in the Comments pane .
When the layer order view has been reset (using the control at the top) the draw order reverts to its default condition (Top layer).
The pane's layer entries are grouped into the following categories:
Copper – all used signal and internal plane layers.
Solder Mask – Top Solder , Bottom Solder .
Paste Mask – Top Paste , Bottom Paste .
Silkscreen – Top Overlay , Bottom Overlay .
Mechanical – all used mechanical layers.
Other – including Mutli-Layer , Drill Guide , Keep-Out Layer and Drill Drawing .
Use the Top and Bottom view controls at the top of the pane to quickly toggle between viewing the board from the top or bottom respectively, and if desired, change the top draw order to suit using the layer entry checkboxes.
The following points relate to working with layer visibility in the LayersObjects pane:
A currently visible layer is shown in the pane with its name undimmed (e.g. ). A currently hidden layer is shown in the pane with its name dimmed (e.g. ) , along with the icon displayed at its far right.
A currently visible layer can be hidden by clicking on its entry, or by hovering over its entry and clicking the icon at its far right. Conversely, a currently hidden layer can be made visible by clicking on its entry, or by hovering over its entry and clicking the icon at its far right.
An entire group of layers (for example, Solder Mask) can be hidden by hovering over the group entry and clicking the icon at its far right. Conversely, if all layers in a grouping are currently hidden, they can be made visible by hovering over the group entry and clicking the icon at its far right. Note that if a group has a mixture of visible/hidden layers, the icon will be present for the group. Click to hide all other layers, then click again (now showing as ) to make all layers visible.
To quickly view in 'Single Layer Mode', hover over the specific layer of interest, then click the control. All other layers will be hidden. Click the control again to come out of 'Single Layer Mode'.
Click the
control at the group level to quickly present just the layers in that group.
Note that the Multi-Layer will remain visible (or be unhidden if applicable) if a copper (signal) layer or solder mask layer is visible.
Controlling Object Visibility
Control over the visibility of board objects in the PCB data view is performed through the Layers/Objects pane. Access the objects view options by clicking on the control at the top-left of the view and then the Objects view option.
The Layers/Objects pane in the Objects view mode.
Select an object type in the list (or on its associated icon) to toggle its visibility. Multiple object types can be selected. Use the control to reset the object visibility to its default view – all objects visible.
Note that the view reset control ( ) for Objects is independent from the equivalent reset control for <strong>Layers visibility.
Isolate a specific object type for viewing with the Only option associated with its entry. Only that object type will be displayed, with the visibility of all other object types disabled automatically. Use the control to reset the object visibility to the board's default view.
The object visibility options can be used in conjunction with the Layers visibility control and the Top /Bottom view setting to refine the board view to a very specific degree.
The Workspace PCB view shows any unrouted nets (the net 'ratslist') as lines, which are displayed by default. These are available for specific selection or isolation in the pane's Objects mode as Connection lines , which provides a simple way to locate unrouted net connectivity.
Viewing Multiple PCB Documents
For those projects that contain additional PCB documents – such as a PCB panel , a prototype version of the board layout, or a separate PCB design (and corresponding schematic document) – the Web Viewer supports display and cross-probing capabilities for these 'non-primary' PCB documents.
When such a PCB document is opened for viewing, the Web Viewer's associated features will relate to the selected board layout wherever possible, and otherwise default to the primary PCB (the first one found in the project structure). Placed Comments will be associated with the board layout, and features such as Net navigation, layer Stackup View, measurements, and Information pane data will all apply to the opened additional PCB document.
The primary PCB is the first found (highest) in the project structure order, which is in turn determined by the order arranged in Altium Designer. In Altium Designer's Projects panel , drag and drop PCB documents to different project structure positions to set the related priority order.
By default, the first (highest in the order) PCB is shown. Select another PCB document to access that board design and its associated Web Viewer features.
The Web Viewer's features such as PCB Measurement, placed Comments and object Search are all available for additional PCB documents. If a selected search object or comment applies to a different PCB document, the comment/object is automatically selected and highlighted in its associated PCB document, as shown below.
The Web Viewers features are available for, and associated with, each PCB document.
Cross-probing between the main design views is supported for additional PCB documents where possible:
If a single Schematic document relates to two PCBs, say with different physical layouts, cross-probing from that schematic will target the project's primary (first) PCB document.
In the above case, cross-probing from either PCB will open the common Schematic document.
Where an additional PCB has its own related Schematic document, cross-probing will be directly between these two documents.
BOM data, Layer Stackup, and Simulation uploads relate to the overall project design.
Taking Measurements
When viewing the board in 2D – using the PCB data view – you are able to take measurements. To do so, click the button. The Measurements pane opens, the cursor changes to a cross-hair, and you will enter measurement mode. Three measurement modes are supported:
Free – freely measure between any two points within the data view, without any snapping guidance whatsoever.
Point to Point – measure between any two points within the data view, with guidance snapping as you move the cursor over an object. The cursor will change as follows:
– the center of a pad or via.
– the vertex point of a primitive object.
– the mid-point of a track segment.
– a free point within the view.
Object to Object – measure between any two chosen objects within the data view. Supported objects are pad, via, track, fill and region, which will become highlighted for selection as you move the cursor over them.
Switch modes using the controls at the top of the pane. When accessing the feature for the first time, the Free mode will be used by default. Subsequent use of the feature will use the mode last used.
Measurement is performed as follows:
In Free or Point to Point modes, position the cursor to where you wish to start measuring (Point 1) and click. The point is marked using a small white cross. In Object to Object mode, choose the first object (Object 1), which will become selected.
In Free or Point to Point modes, move the cursor to the required end point (Point 2) and click again. As you move the cursor, a measuring line is displayed as an aide, showing the current XY distance (from Point 1 to the end of the line). In Object to Object mode, choose the second object (Object 2), which will become selected.
Right-click before defining Point 2/Object 2 to start afresh – ready to define Point 1/Object 1 again.
The Measurements pane reports the XY distance measured, the X (horizontal) distance, and the Y (vertical) distance. For the Object to Object mode, the XY distance will be the shortest point between the two chosen objects.
Measurement units will initially be those used for the design itself, but can be switched between metric (mm) and imperial (mil) from the
Info pane of the interface (accessed by clicking
in the top-right control cluster).
Continue measuring the distance between other points or objects, or click the button again (or Esc ) to exit measurement mode.
Example measurement taken in Object to Object mode.
The last five measurements are listed in the Previous Measurements region of the Measurements pane. The most recent is at the top of the list. Click on an entry to retrieve that measurement – both in the pane and graphically in the main viewing area.
Measurements are available during the current session of the web page only. If you refresh the browser tab, the previous measurements will be cleared.
3D
This view presents the PCB in 3D.
The 3D data view presents a 3D view of the PCB.
Browsing Controls
Browsing controls for the main viewing window are as follows:
Mouse wheel forwards/backwards to zoom in/out.
Click & hold, then drag to rotate the board.
Right-click & hold, then drag to pan document.
Click to select.
Press R to reset the view of the document (to show the entire document).
Press 2 to open the 2D board View (the PCB tab).
Draftsman
This view presents the Draftsman documents available in the design. A Draftsman document can also be opened for viewing by selecting a Draftsman document (*.PCBDwf) from the Navigation tree on the left, and as with other design views, the Draftsman view supports document Commenting .
The Draftsman data view presents all pages of the currently selected Draftsman source document.
Switching Draftsman Documents
The viewer initially will show the first available Draftsman document in the Source Documents hierarchy. Open another Draftsman document by selecting its entry from the navigation tree in the left-hand pane.
Navigating Draftsman Pages
The individual pages of a multipage Draftsman document are available for selection from the Page drop-down preview menu.
Browsing Controls
Browsing controls for the main viewing area are as follows:
Mouse wheel forwards/backwards to zoom in/out.
Click & hold (or right-click & hold), then drag to pan document.
Press R to reset the view of the document (to show the entire document).
BOM
This view presents the Bill of Materials for the design. This is built on-the-fly from the source schematic documents, or from an ActiveBOM document (*.BomDoc ) if one is included in the project. The view is both interactive and configurable, and incorporates current component data derived from Altium's supply chain resources.
The BOM reflects all components required to assemble a single board and also actively checks the validity of the current data, which is indicated through status icons – for example; clear/OK, duplicated component value, obsolete part or insufficient stock. Pricing information is sourced through Altium parts provider services, which also provide web links to component part and supplier data.
The following points relate to working with the view:
Click on a component Manufacturer Part Number entry to access a web link to the corresponding real-world manufacturer part.
Click on a component Supplier Part Number entry to access a direct web link to the supplier's part information.
Click on a designator to cross-probe to that component in the other data views.
You can sort the entries by a column by toggling its header between ascending ( ) and descending ( ) order.
Drag the junction between headers to resize the column width.
Use the columns settings menu ( ) to specify which columns are displayed in the view – the options are derived from all parameters present in the BOM components.
A Comment added to a line entry in the BOM data view is marked by an icon at the beginning of the line, which when selected, will open the related Comment in the commenting window . Note that BOM comments are not available in Altium Designer.
Use the Search field above the listing ( ) to quickly find a component of interest.
You can perform BOM data comparisons from a project's Releases or History views. See BOM Comparison for more information.
When an ActiveBOM document is included in the project the BOM view will adopt its settings, such as custom columns, column aliases, defined validation checks, line numbers, etc.
See BOM Management with ActiveBOM for more information on creating and configuring an ActiveBOM document.
The settings of an included ActiveBOM document will apply to the web BOM view.
Enhanced Data from SiliconExpert
If your company has a SiliconExpert account, and the Altium 365 SiliconExpert Integration feature is enabled, then parametric parts data sourced from SiliconExpert will become available to your Workspace BOM document view, component Part Choice selection , and also within the BOM Portal . The advanced manufacturer parts risk assessment data from SiliconExpert is pulled into your BOM document on demand as parameters that estimate a part's potential obsolescence, standards compliance, sourcing risk, and more.
The SiliconExpert parametric BOM data is included in specific parameter columns indicated by an associated icon, which are also included as markers in the Column Settings drop-down menu.
The Workspace BOM view with all SiliconExpert data enabled. Note that only the Lifecycle , YTEOL and RoHS parameters are enabled by default.
The full benefit of this enhanced procurement data is gained by assessing the significance of the parameter values based on your requirements – see Parameters Available from SiliconExpert for detailed information. Note that SiliconExpert integration is also available in Altium Designer – see Pulling Part Data from SiliconExpert in Altium Designer .
Altium SiliconExpert Integration is a purchased and licensed feature – see the SiliconExpert Integration page .
When access to the feature is enabled, the SiliconExpert credentials provided to you must be entered in the Admin page of your Altium 365 Workspace – see Setup SiliconExpert credentials .
The overall availability of SiliconExpert parameters for your Workspace is determined by the Data Visibility Settings accessible to administrators through the Admin page .
Enhanced Data from Z2Data
In a similar way to above, if Altium 365 Z2Data Integration is enabled for your company and has been activated in the Workspace Admin page – see setup Z2Data Application – then enhanced parts and supply chain parametric data from Z2Data becomes available in your Workspace.
Z2Data parameters, indicated by a icon, can be enabled for inclusion in the design BOM from the Column Settings drop-down menu ( ). Enabled (checked) parameters are added as columns in the BOM view to provide the related Z2Data parameter for each BOM line – view example .
Multi-board Design View
This view presents Schematic and 3D views configured for Multi-board project documents. The high-level Multi-board Schematic (MBS) and Assembly (MBA) documents provide data that represent the electrical and physical connectivity information between Multi-board 'child' projects – the sub-projects that collectively make up a Multi-board project.
The Multi-board Design data view is invoked when a Multi-board project is opened from the Workspace's main Projects view . It includes tabbed view options for schematic (MBS ), board assembly (MBA ) and collated BOM views, which present the design from the Multi-board perspective of interconnected child projects. Select the Child Projects option from the navigation tree to view and access the Multi-board project's constituent (sub) projects .
MBS Information Pane
Click on any Module, Connection, or Entry Point in the MBS schematic to view its details in the Information pane on the right. Included is all connectivity data down to the Net level. Click the icon to open the Comments and Tasks pane and place a comment note on a Module, Entry Point, Connection, or in free space – see the below Comments section for more information.
MBA Objects Pane
The Multi-board Projects view includes individual project designs that are incorporated within the Multi-board project (its sub-modules). Each of the included sub-projects can be opened individually as normal. See Viewing Multi-board Projects .
The Multi-board Tasks and Releases views apply the Multi-board's sub-projects, whereas the History view presents Commit events that apply to the Multi-board project itself.
Multi-board projects may be shared with other Workspace members. See Sharing a Multi-board Project .
Harness Design View
This view presents the fundamental wiring and layout views for Harness Design project documents. The specialized Harness Wiring Diagram (*.WirDoc) and Harness Layout Drawing (*.LdrDoc) documents provide data that represent the wires/cables between connectors, and the physical construction of that harness. Harness projects can also include Draftsman documents for additional information, and an ActiveBOM document that details the required harness parts. Note that a Harness project can be integrated with a Multi-board project to represent its existing harness-type connections.
See Harness Design in Altium Designer for detailed information on creating Harness Designs.
A Harness Design project is opened from the Workspace Projects page . The view includes selectable tabs for each included document type (Wiring, Layout, Draftsman, and BOM), and details of a selected object in the main wiring/layout views are presented in the Information pane on the right – see collapsible section below.
Like most other views available in the Web Viewer, the Harness Design view allows the placement of document Comments through the Comments and Tasks pane, which is opened from the icon. Comment entries – including User mentions – can be placed on a specified area or object (Wiring and Layout documents), an area (Draftsman documents), or on a line entry (BOM document).
See the Comments section below for information on placing and managing Comments.
Harness Information Pane
Click on a Component, Wire, Cable, Splice, Bundle, object in the Wiring/Layout views to inspect its details in the Information pane on the right. Component information includes its name/description, associated parameters, connection pins, and any assigned socket Crimps . Basic color/gauge data is shown for harness Wires , and included objects (components and wires) and parameters are listed for harness wiring Bundles .
Fabrication View
This view presents a Gerber Viewer for inspecting both Gerber and Fabrication data:
Browsing Controls
Browsing controls for the main viewing window are as follows:
Mouse wheel forwards/backwards to zoom in/out.
Click & hold (or right-click & hold), then drag to pan document.
Press + or – on the numeric keypad to step forward or back through the list of layers, in single layer mode.
Press R to reset the view of the document (to show the entire document).
Controlling Layer Visibility
Control over the view and layer visibility for the Gerber/Fabrication data view is performed through the Layers pane. Access this pane by clicking on the control at the top-left of the view.
Gerber layers are grouped into the following categories:
Copper – all used signal and internal plane layers.
Solder Mask – Top Solder , Bottom Solder .
Silkscreen – Top Overlay , Bottom Overlay .
Paste – Top Paste , Bottom Paste .
Other Layers – including Top Pad Master , Bottom Pad Master , NC Drill (in *.txt format) and Mechanical xx .
Use the Top View and Bottom View controls at the top of the pane, to quickly toggle between viewing the Top or Bottom set of Gerbers respectively. Copper mid layers, mechanical layers and the NC Drill layer will be disabled in both cases.
The following points relate to working with layer visibility in the Layers/Objects pane:
A currently visible layer is shown in the pane with its name undimmed (e.g. ). A currently hidden layer is shown in the pane with its name dimmed (e.g. ) , along with the icon displayed at its far right.
A currently visible layer can be hidden by clicking on its entry, or by hovering over its entry and clicking the icon at its far right. Conversely, a currently hidden layer can be made visible by clicking on its entry, or by hovering over its entry and clicking the icon at its far right.
An entire group of layers (for example, Solder Mask) can be hidden by hovering over the group entry and clicking the icon at its far right. Conversely, if all layers in a grouping are currently hidden, they can be made visible by hovering over the group entry and clicking the icon at its far right. Note that if a group has a mixture of visible/hidden layers, the icon will be present for the group. Click to hide all other layers, then click again (now showing as ) to make all layers visible.
To quickly view in 'Single Layer Mode', hover over the specific layer of interest, then click the control. All other layers will be hidden. Click the control again to come out of 'Single Layer Mode'.
Click the control at the group level to quickly present just the layers in that group.
Taking Measurements
When viewing Gerber data – using the Gerber/Fabrication data view – you are able to take measurements. To do so click the button. The Measurements pane opens, the cursor changes to a cross-hair, and you will enter measurement mode. Measurement is performed as follows:
Position the cursor to where you wish to start measuring (Point 1) and click. The point is marked using a small white cross.
Move the cursor to the required end point (Point 2) and click again. As you move the cursor, a measuring line is displayed as an aide, showing the current XY distance (from Point 1 to the end of the line).
Right-click before defining Point 2 to start afresh – ready to define Point 1 again.
The Measurements pane reports the XY distance measured, the X (horizontal) distance, and the Y (vertical) distance.
Measurement units will initially be those used for the generated data itself, but can be switched between metric (mm) and imperial (mil) from the
Info pane of the interface (accessed by clicking
in the top-right control cluster).
Continue measuring the distance between other points or click the button again (or Esc ) to exit measurement mode.
Example measurement.
The last five measurements are listed in the Previous Measurements region of the Measurements pane. The most recent is at the top of the list. Click on an entry to retrieve that measurement – both in the pane and graphically in the main viewing area.
Measurements are available during the current session of the web page only. If you refresh the browser tab, the previous measurements will be cleared.
Performing a Gerber Comparison
When viewing a Gerber file package that has been shared with you, a Gerber comparison can be performed between the current data and that of another Gerber data package. A typical comparison might be between shared Gerbers that were generated from subsequent project releases or between major design stage interactions.
To invoke the comparison process, select the Compare Geber option from the view's menu and then another comparative Gerber dataset from the following Compare Gerber window – upload a Gerber package by dropping one into the window or by browsing to and selecting a suitable file. The Gerber Compare view will open when the comparison process has completed, where you can fully inspect both the graphical and net changes between the two Gerber datasets.
See the related Gerber Design Data Comparisons or Standalone Gerber Compare viewer for more information.
When a Gerber data package has been shared with you, a direct data comparison can be made between the current package and an uploaded package.
Note that shared Gerber packages – available from the Workspace Shared with Me view – are sourced from shared entries in your Personal Space , and Gerber data packages uploaded during the above Gerber Comparison process are saved in the Files area of your Personal Space.
Any Gerber data packages uploaded to your Personal Space will be available for selection in the Compare Gerber window during a Workspace Gerber Compare session. These will include any Gerber packages uploaded during a previous Gerber comparison.
Layer Stack View
A graphical representation of the current design's PCB Layer Stack – the board's physical stack of layers – is available for viewing from a number of locations in the Web Viewer. The Layer Stackup View presents the board's internal structure along with associated data such as layer types, materials and dimensions.
See Defining the Layer Stack for information on working with the Board Layer Stack in Altium Designer.
The Layer Stack view provides immediate viewer access to key manufacturing information for related stakeholders, while avoiding the need to create and release a Draftsman Layer Stack document or derive the information from released Gerber Output files . The view is accessible where design source files are presented, such as through the Project Design view, a Design Release Snapshot, or a sent Manufacturing package.
Open the Layer Stack view by selecting the Stackup View command from the Board Information pane in the Project Design viewer , or from the Layers menu when a PCB is being viewed. The Layer Stack view is accessed in the same way when viewing the Design Snapshot of a project Release.
The information pane is populated with data for the currently selected stack element (Layer, Overlay, Via, etc), or overview data for the board stack when an element is not selected.
In a similar way to the other views available in the Web Viewer, Comments can be placed on the Layer Stack view. In this case Comments can be applied to any Layer Stack element by selecting its graphical object, and then entering your comment with any user mentions and assignments in the contextual commenting window. Note that Freehand Drawing and Area selection are not available in Layer Stack Commenting.
See the Comments section below for more detailed information on placing Comments.
Other Documents
Other types of document files that have been stored in the source Altium Designer project are collectively made available in the Workspace Design view’s Other Documents location. These ‘non-CAD’ files (typically design specifications, reference material, status logs, and so on) are hosted under version control along with the core design files. A selected file is available for download from its associated icon or from the main view area – the exception is PDF files, which are opened automatically in the Workspace PDF viewer.
DRC and ERC Reports
The Web Viewer includes both Design and Electrical Rule check (DRC and ERC) reports for the current project, which are generated from the source design data in compliance with the settings specified by Altium Designer – as stored in the project documents. This provides convenient access to rule errors or violations for review purposes without the need to access the design in Altium Designer.
These are available as expandable lists within the Project navigation pane's Design section. The reports are dynamically generated as required, such as when the project has been updated and resaved to the server from Altium Designer. Note that a DRC or ERC report is included only when related errors have been detected.
Both Design and Electrical rule checks are generated by the server for review purposes, when applicable.
For more information on Design and Electrical rules and their settings, see:
Expand a DRC or ERC report to expose its included category types, each of which will open a sub-list of the specific violations or Error/Warning/etc that have been detected. A DRC violation that has been waived in Altium Designer is indicated by a icon associated with its entry.
When selected, a specific entry will open the related document and zoom/pan to the relevant area. The Report information pane on the right will include full details of the selected entry, including the rule information, class and type, and also the specific objects that are affected.
Note that, initially, you may need to re-save the project from Altium Design to the Altium 365 Workspace (Save to Server) to invoke the DRC/ERC generation process.
Common Interface Elements
The following controls (all located in the top-right control cluster) are common to various data views:
– use this control to switch the right-hand pane into its Comments and Tasks mode, where comment notes can be added, managed, and assigned to users as Tasks. See the Comments section below for detailed information.
– use this control to access the Search facility, allowing you to search for components and/or nets. This facility is available for the SCH , PCB and 3D data views (but not the BOM data view, which has its own search, or Gerber /Fabrication data views). For more information on using the search facility, see Searching .
– use this control to access the Info pane.
The pane (when no object is selected) is further divided into two sub-views:
Controls – provides a listing of available controls when browsing the SCH , PCB , 3D and Gerber /Fabrication data views (some controls are view-specific).
Board Info – provides summary information about the project design in terms of: Board Size (X and Y dimensions of the board); Layers (total Signal + Plane as well as counts for each); Components (total, including all types of component, with a breakdown of those components on Top and Bottom of the board); Nets (total). This sub-view of the pane is not present for the Gerber /Fabrication data view.
At the bottom of the pane, use the available controls to switch Units between metric (mm) and imperial (mil). Measurement units will initially be those used for the design itself (or when the Gerber data was generated).
– use this control to download data. For more information on what is, or can be downloaded, depending on the type of data you are currently viewing, see Downloading .
– use this control to switch to Full Screen mode.
– when in Full Screen mode, use this control to exit Full Screen mode (or press Esc ).
Variant Support
When viewing the design source, if the project includes defined variants you will be able to switch between these when viewing the design across the various data views. The left-hand navigation pane presents a listing of the available variants. By default, this will be set to [No Variations] – presenting the base design.
Accessing the available defined variants for the project.
Choose a defined variant from the list of all variants defined for the project – the current data view will update to reflect that variant, including the visual options enabled for not fitted components (SCH and PCB data views). In the 3D and BOM data views, the component will be present/listed or not, depending on whether it is fitted or not.
Selection
When viewing the design source, the selection of an object within the design can be performed from the SCH , PCB and 3D data views as follows:
From the SCH data view (component and net selection) – hover the cursor over a component or wire and click to select. Highlighting and masking is applied to leave only that component or net at full visibility. Information for the selected component/net will appear in the right-hand pane.
Potential objects for selection – components and wires – are highlighted as you move the cursor.
A selected net will also be selected across all schematic documents on which it appears, as listed under Connectivity in the Information pane. Select an entry in the list to open that schematic document. The pane's Layers Used list includes all board layers used by that net.
Note that the currently selected component or net is also selected in the 2D/3D PCB views.
From the PCB data view (component, pad, via, track segment and net selection) – hover the cursor over a supported object type and click to select. Masking is applied to leave only that object fully visible. Information for the selected object will appear in the right-hand pane.
Only components are highlighted as you move the cursor. Only an individual component, pad, via, track segment, or net can be selected (no cumulative selection). For a selected pad, via, or track segment, associated net information is presented.
To select an entire net, click on a selected track a second time (effectively a double-click), or click on the Net Name entry in the right-hand pane ( ). Net selection in the PCB data view can also be achieved by either selecting the net in the SCH data view and switching to the PCB data view, or by searching for the net using the Search facility .
For collocated (overlaying) objects, clicking repeatedly will cycle through those objects.
Repeatedly click on an object to cycle through the nets and objects under the cursor, or double-click to immediately select the net associated with that object.
From the 3D data view (component, pad, via selection) – hover the cursor over a component, pad, or via and click to select. Masking is applied to leave only that object fully visible. Information for the selected object will appear in the right-hand pane.
Objects are not highlighted as you move the cursor.
Controls at the top of the right-hand pane enable you to quickly view a selection within another data view, where supported. For example, selecting a component in one data view can be seen in any of the other data views. Selecting a net in the SCH data view will allow that net to be inspected in the PCB and 3D data views also. And for a selected pad, via, or track segment within the PCB data view, you'll be able to quickly view that object within the 3D data view. For more information on this cross-probing support, see the next section.
Nets Selection
Expand the Nets section in the Projects pane to access a list of nets available in the project design. Select an entry in the list to locate and highlight that net in the Schematic, PCB and 3D views, and also present its details in the right-hand information pane. The latter includes a list of Layers the net occupies, and a selectable list of Schematic documents that include that net.
Note that selection of net entries is effectively bidirectional, so when a net is directly selected in either the Schematic or PCB view it will also be selected in the Project pane's Nets list.
To inspect a selected net in all compatible views, choose the SCH , PCB , or 3D options from the upper tabs or from the view tab options available in the Net information pane on the right.
Cross-probing
When viewing the design source, when you select a supported object within the active data view, that object is selected (where applicable) on one or more other data views as well – enabling you to quickly cross-probe to that same selection. Cross-probing support is also delivered through controls located in the right-hand pane, which is displayed when an object is currently selected in the main viewing window.
Cross-probing controls (for a selected component).
The following collapsible sections present a few examples of supported cross-probing scenarios:
Cross-probing a Component from the SCH/PCB/3D Data View
Select the required component in the active data view, then click one of the controls to cross-probe to that component in the target data view. For SCH , PCB and 3D data views (accessed by clicking the SCH , PCB , or 3D controls), the component will be selected and zoomed within the view where possible, and masking applied to leave only the selected component fully visible.
For the BOM data view (accessed by clicking the BOM control), the row entry for the component will be highlighted.
Cross-probing a Component from the BOM Data View
Click on the designator for the component you wish to cross-probe to. The last active data view prior to accessing the BOM data view will be made active, with the component selected, centered and zoomed within the view where possible, and masking applied to leave only the selected component fully visible. From there, you can use the controls (SCH , PCB , 3D and BOM ) to cross-probe to that selected component in other data views as described previously.
Cross-probing a Net from the SCH Data View
Select the required net on the schematic document within the SCH data view, then click one of the controls (PCB , 3D ) to cross-probe to that net in the target data view – selection also is available at the top of the Information pane. The net will be selected and zoomed within the view where possible, and masking applied to leave only the selected net fully visible.
Cross-probing a Pad/Via/Track from the PCB Data View
Select the required pad, via, or track segment on the board within the PCB data view, then click the 3D control to cross-probe to that pad/via/track segment in the 3D data view. The object will be selected and zoomed within the view where possible, and masking applied to leave only the selected object fully visible.
Cross-probe Between Browser Tabs
Cross-probing is also dynamically supported between browser tabs or windows. With two instances of the design open – which will appear in separate browser tabs – enable the Cross Select Across Tabs option in the viewer’s Info pane (available when an object is selected). Cross-probing will then interact, in real time, between the two browser views.
Searching
When viewing design sources, the Web Viewer interface incorporates a search facility that provides a quick and convenient way to locate components and nets throughout your design. The search feature can be accessed from the SCH , PCB and 3D data views by clicking the button, at the top-right of the view. A Search pane will be presented in which to conduct the search.
The Web Viewer interface's Search pane.
To perform a search, start typing your search string. Search is case-insensitive. The pane lists the matching results dynamically as you type. The number of matching results is highlighted at the top of the pane.
Each time the
Search pane is freshly opened, the initial search will contain a subset of the full results (if too many). This is highlighted by the text
and x more press Enter at the bottom of the list. To fully expand the results list, either click the
button, or press
Enter (with the cursor in the search field).
Example search conducted from the SCH data view.
Results are local to the active data view. When the active data view is SCH , the search is across all source schematic documents.
Click the button to access filter options, to show all components and nets matching the search string, or just components, or just nets.
Filter controls.
The five most recent searches are listed in the Recent Search region of the pane. An entry to the list is only registered once a search result is clicked upon.
With search results listed, click an entry to navigate to that entity – component or net – within the active data view. The component/net will be selected and zoomed within the view where possible, and masking applied to leave only the selected component/net fully visible.
The search facility is great for finding and selecting a net on the 3D view of the board – something that cannot be done by simple selection alone, since you can only click to select components, pads and vias in the 3D data view.
Example result of searching for a net within the active 3D data view – the only way, aside from cross-probing, to select a net within this view.
To return to the listing of search results, click the control at the top-left of the right-hand Info pane.
You can navigate to other instances of the selected component from the Info pane’s Designator drop-down menu.
Since the searched component/net is selected, cross-probing naturally becomes available since that component/net is selected across all relevant data views. For more information, refer back to the section on
Cross-probing .
Downloading
The Web Viewer supports downloading of data from any of the data views. Download is performed by clicking the control (located in the top-right control cluster). What happens depends on what you are currently viewing:
Support is provided for downloading a Zip archive containing a snapshot of the WIP design project (base design), as well as the ability to generate and download the following derived outputs, taking setup information directly from the applicable Output Job file (where one exists):
A Zip archive containing Gerber and NC Drill files (generated for the base design only).
If an Output Job file does not exist, a default set of Gerbers (Gerber X2) will be generated for the used layers only (no mechanical layers). For NC Drill, only the *.txt format file will be generated.
Either a PDF of the full Draftsman-sourced documentation, which requires the Draftsman document to be present in the project (generated for the base design only – not for variants), or a PDF of just the Assembly drawings (generated for the active variant).
A PDF of the schematic documents (generated for the active variant).
A 3D STEP file (*.step) of the board assembly (generated for the active variant).
A CSV-format BOM (generated for the active variant).
When generating the BOM, the setup in any Output Job file will be taken and a CSV-format BOM is generated only, as this format is supported by most operating systems without having to worry about configuration and templates. Where an Output Job file does not exist, default fields for the CSV are used as follows: line number (if a BomDoc is available), name, description, designator, quantity, manufacturer and part number.
For generated output based on the active variant (as indicated in the listing above), choose the required variant from the Design – Variants region within the left-hand navigation pane.
Hover over an entry on the pane and click the associated control to download. Data will be generated first, where applicable, and then downloaded. For output that needs to be generated first, you can either wait or close the Download pane – you'll be able to access the download through an email, which will be sent to you once the data is ready.
The Releases region of the pane is only presented when viewing the Design Project Source (not a Shared Live Design). All release packages that have been generated from the project will be listed – click an entry to open it for inspection, on a separate browser tab.
Shared Data Snapshot – downloads a single Zip archive containing the source documents from which the snapshot was created.
Fabrication & Assembly Data in a Manufacturing Package – downloads a single Zip archive containing a folder for each data set included in the package.
Download is to your Web browser's default downloads folder.
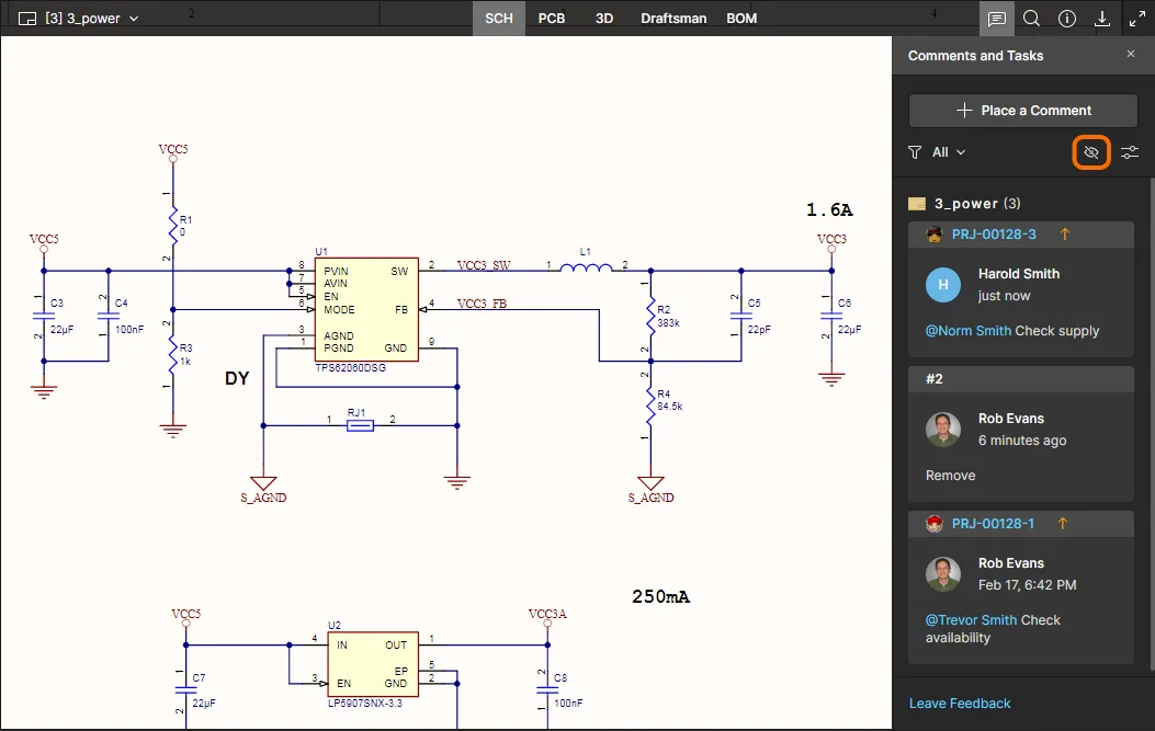
Comments
The Web Viewer interface supports commenting of your design documents. A comment is a user-added note that is assigned to a specific point, object, or area (as applicable) on a supported data view, and may be replied to by other users. Comments promote collaboration between users without altering the shared data itself, because comments are stored by the Workspace independently of that data. Comments are posted, replied to, and managed directly within the main viewing area using a contextual commenting window. Comments are also presented on the Comments and Tasks pane, which is presented on the right-hand side and provides more of an overview/navigational instrument, rather than the operational interface.
Use the
control to toggle the display of the
Comments and Tasks pane.
Example comments overlayed on a child schematic sheet of a managed project. The Comments and Tasks pane reflects all comments, while the accessible window in the main viewing area brings contextual commenting, right at the place you need it.
Placing a Comment
Comment placement mode can be entered in one of three ways:
By clicking the button in the top banner area of the browser tab.
By using the Alt+C keyboard shortcut.
By clicking the button at the top of the Comments and Tasks pane.
The first two methods enable you to add comments without losing the current selection in the active data view and without closing any existing right-hand pane that you might already have open (e.g. Information pane presenting properties for the currently selected object, Measurements pane presenting taken measurements, Download pane, Board Info, etc).
In each case, the cursor will change to a cross-hair and you will enter comment placement mode. Proceed as follows:
Place one of the following three supported comment types as required:
Comment on a point – click at any point to attach (or 'pin') a comment to that point. A line entry is selected when commenting in a BOM document .
Comment on object – click on an object to attach (or 'pin') a comment to that object. For the SCH data view supported objects are components, pins, wires, busses, and ports. For the PCB data view, supported objects are components, pads, vias and track segments. For the 3D data view, supported objects are components, pads and vias. For the SCH and PCB data views, supported objects to which you can attach a comment to will be highlighted as you move the cursor around the view. This type of comment is not supported in the Draftsman view, or Gerber and Fabrication data views when viewing Gerber data.
Comment on area – click and drag to define an area to attach (or 'pin') the comment to. This type of comment is not supported in the 3D data view.
In each case a commenting window will be presented, with which to define the comment in context with the chosen point, object, or area (as applicable). Type your comment in the field provided. You can mention one or more people or groups in the comment. Type the @ character in the comment field to quickly access a list of members in the Workspace. A comment can also be assigned to a member. For more information on these additional features, see the section Working with the Contextual Commenting Window .
With the comment entered, any mentions added, and assignment made if required, click the button beneath. The comment will be committed, appearing in both the contextual commenting window and the Comments and Tasks pane. A uniquely-numbered marker for the comment will be shown in the main design viewing area.
Comment markers are unique to a project and are issued sequentially as comments are placed across that project. Comments placed on the PCB data view are reflected on the 3D data view and vice versa (for point and object comment types only). The same comment marker number is therefore used between these two views.
At any point before posting you can exit comment placement mode by pressing Esc .
The following sequence image shows the addition of an example comment to a component on a schematic document (within the SCH data view), along with adding a mention of a team member and assigning a Task to them (see below for details).
Comments placed on a PCB when viewing in 2D mode are associated with current Layer view – the visible and active layer settings when the comment is placed. The comment's Layer view settings are restored when it is subsequently selected in the Comments and Tasks pane or from its marker in the PCB view.
Comments applied in the Web Viewer interface in the following places become available in Altium Designer and vice-versa, and all changes to comments are reflected in all three places:
In the Design view of the detailed management page (when managing a specific project).
In the integrated Viewer when inspecting a shared live design.
Comments made in the Design Snapshot view when viewing a specific release of a project (through the Manufacturing Portal ) also become available in the Design view of the detailed management page for the project, the Design view of the shared live design, and in Altium Designer, but not the other way around.
Comments made within the Manufacturing Package Viewer or the integrated Viewer when inspecting a shared data snapshot are self-contained, and therefore will not appear in Altium Designer, and vice versa. They are seen only by people with shared access to a specific manufacturing package or data snapshot.
In Altium Designer, the Comments and Tasks panel is command-central for comments. For a high-level run-through of working with comments in relation to a managed project in Altium Designer, see Project Commenting . In Altium Designer 21.3 and later, you also have the ability to export comments from your design – either through an Output Job file using a configured Export Comments outputter, or directly from the Schematic/PCB document using the Reports » Project Reports » Export Comments command, with configuration made in the Comment Export Configuration dialog.
Working with the Contextual Commenting Window
The following points relate to working with comments and the interface's contextual commenting window:
The commenting window is accessible independently of the Comments and Tasks pane – click on a comment marker to access it.
If the comment marker is moved, the commenting window will move also. The window can be moved freely by itself as well.
Use the buttons at the top-left of the commenting window to sequentially cycle to the previous and next comments respectively. Cycling is based on the numbering of the comment markers and will simply zoom and center the point, object, or area (as applicable) of the design that the previous/next comment is associated to, and present that comment in the commenting window.
You can also use the Shift+Left Arrow and Shift+Right Arrow to cycle to the previous and next comments respectively.
Once an initial comment has been made the commenting window, when accessed, will be ready for entry of a reply. Type your text in the field provided, then click the button to commit. To exit without replying, click the button.
You can mention a person or group within a comment. Enter the @ character to access a pop-up listing of all members of the Workspace team. Alternatively, search for the group or person (the latter by their name or email) by typing '@' followed by one or more characters – a list of matching groups, team members, and people outside of the team (but within your organization) will be presented from which to choose. You can either click on an entry to add it, or use the Up/Down Arrow keys and press Enter to add.
A mentioned person who is a team member or who is a member of a mentioned group will receive a notification email of the comment.
You can also mention a person who is outside of the Workspace team (and outside of your organization) by entering @<theirfullemail>. If that person already has shared access to the entity being viewed, they will receive a notification email that they have been mentioned. If that person does not have access, you will be presented with the Share window in which to determine access rights (and proceed to share the entity with them), or to not grant access at all. They will receive a related shared status email.
In the following information window, you can check the option to submit a request for the person to be invited in as a member of the Workspace, and then in the next Request Invitation window, add a note and any other applicants before submitting the request for processing by a Workspace administrator – see Processing an Invitation Request for more information. All involved users (you, the person the project is shared with, and Workspace administrators) will receive notification emails that relate to a change of sharing rights ( ) or access to the Workspace.
You can assign a Task to a person who has been mentioned (Workspace team members only). Enable the Assign a Task to option accordingly – this defaults to the first-mentioned person, or if no mention is included, to yourself (Me). Alternatively, use the drop-down menu to choose a different Workspace member to assign the Task to. The assigned person is shown in the Comments and Tasks pane entry as their user profile image/letter, with an associated Task reference. The Task assignment can be changed or removed when editing the comment.
Where a Task is associated with a comment its window upper border includes:
an icon (image/letter) indicating the member that has been assigned to the comment's Task. Select the icon to reassign the Task to a different Workspace member from the drop-down list.
the Task's alphanumeric reference, composed of the project ID/Name with a Task number suffix. Click on the reference to cross-probe to that Task entry in the Workspace Tasks page for the project.
a Task priority icon (arrow/flame), which is Medium by default and may be changed from the Task's entry in the Workspace Tasks page.
the Task's current activity status (To Do, In Progress, Resolved), which can be changed from the associated drop-down menu .
Along with the Tasks page that applies to a specific project, the Workspace also offers a global Tasks page view that is populated with all tasks that are currently active in the Workspace. The former, which you cross-probe to when selecting a Task reference ID, includes Tasks arranged by project documents, whereas the latter includes Tasks arranged by Workspace projects.
See information on the Tasks page for a specific project .
See information on the Tasks page for all Workspace projects .
See information on comment Task assignment in Altium Designer's Comments and Tasks panel .
A Task can be added to an existing comment using the Convert to Task option available from the window's menu. The new Task initially is assigned to you, and can be changed to another Workspace member by selecting their entry from the drop-down list opened from the assignee avatar (top left). Note that the marker in the document view will change from a simple comment reference number to the Task ID.
When a new comment is posted, a screenshot of the original view is taken and attached to that comment. From within the commenting window this can be accessed by clicking the Original Snapshot control. The snapshot presents exactly what was seen in the view at the time of comment creation – so same zoom level, active layers (PCB), and also includes the freehand drawing if one was created prior to posting the comment.
Click the
control at the top-right corner of the screenshot to access its full-size view. Click the X control at the upper right or click away from the view to return to the commenting window.
If you delete a comment, be aware that all associated replies also will be deleted.
The menu associated with the control also includes a Copy Link command. This allows the original creator of the comment thread to obtain and share a link for viewing the entity. If the user who opens the provided link does not have access to the project – it is not already shared with them – they will be able to submit a request for access. See Sharing by Direct Link for more information.
When the commenting window is accessed (by clicking on its associated marker, or by selection on the Comments and Tasks pane) only the initial and latest comments in the thread are presented. To see all comments in the thread, click on the available control between these entries. Use the scrollbar to browse through all comments.
Anybody viewing the shared design project can resolve a comment (or make it active again) by toggling the control at the top of the commenting window. Where the comment has an assigned Task , its current status can be changed to Resolved (or another level) from the status drop-down menu. Resolved comments are not shown in the Comments and Tasks pane by default, but can be exposed through its show/hide pins option – see the next section for more information.
If a person has made a comment while reviewing a specific release of a design project (in the Design Snapshot view of the Manufacturing Portal ), then that comment will include the release information as a link to that release.
If a previously committed project (shown as a Commit event in the History view) has a VCS Tag attached, then its comments will be shown with the tag name included – this acts as a link to that specific commit snapshot.
You can add a URL link as part of your comment post – just copy the URL and paste it into the comment field. It will be detected and presented as a standard link that can be followed when clicked.
Working with the Comments Pane
The following points relate to working with comments and the interface's Comments and Tasks pane:
The Comments and Tasks pane facilitates an overview/navigational tool for comments across the project, rather than the operational interface of posting, editing and replying. That functionality is solely left to the contextual commenting window.
The Comments and Tasks pane does not open upon clicking a comment marker in the main viewing area. The latter accesses the contextual commenting window only.
Use the control at the top-left of the pane to display comment marker pins within the main viewing window ( ) , or to hide them ( ). Hover over the image to see an example.
At the top of the Comments and Tasks pane are controls that provide access to thread filtering controls, so that you can determine what is presented in the pane. Two levels of filtering can essentially be defined. The first, or primary level, allows you to control which user comments are displayed.
The pane's filter options constrain the comment entries to:
Tasks only – only those comments that have been assigned as user Tasks , which are in turn available in the Tasks page flow.
ASSIGNED TO – only comments that are assigned to the user selections listed below. When a user checkbox is selected, the pane (and displayed document) will include only those comments that have tasks assigned to that user. Note that the currently signed-in user is included at the top of the list, regardless of any comment task assignments.
Basic User Filtering
Where Tasks are not supported – the Comments pane user filtering applies to mentions only.
The filter options constrain the comment entries to:
All – all comments
My – only present comment threads that you yourself started, replied to, or have been mentioned within.
From – only present comment threads that a specific person started, replied to, or has been mentioned within. Choose a person from the associated drop-down list, which includes all people who have actively participated in commentary for the project.
The secondary level of filtering, which is applied in conjunction with the primary filtering method offers two options, allowing you to hide all resolved Comments or Tasks (Unresolved only enabled) and/or to only show comments for the active document being viewed, rather than the entire project (Current document only enabled).
Click the Notification Settings entry (at the bottom of the above options window) to access a window with which to configure which comments in the project you will receive email notifications for. Choose to receive notifications for all comment threads, no comment threads, or only those you are involved in (you started, replied to, or have been mentioned within).
In terms of ordering of comment threads in the pane, again, there are two levels. Firstly, comments are ordered by the document they are on, and this follows the same ordering as the source document navigation structure in the left-hand pane. Secondly, for each document, the comments are ordered by the date of their creation – in descending order.
As you click on a comment thread entry in the pane, that comment will be focused in the main viewing window, and opened in the contextual commenting window. The entry for the comment in the Comments and Tasks pane is also highlighted in blue. The same comment marker number is reflected in the Comments and Tasks pane, making it easy to see which comment you are viewing. If you click on a comment that doesn't reside on the document currently being viewed, then that document of residence will be made the active document.
Each comment entry in the pane provides a summary of key information relating to that comment, as shown in the example below.
If a person has made a comment while reviewing a specific release of a design project (in the Design Snapshot view of the Manufacturing Portal ), then that comment entry will include the release information as a link to that release.
Other Commenting Points to be Aware of
If a comment is associated with an object and that object gets removed from the design, then the comment will be converted to an area comment and remain at the same coordinates. The comments' original design screenshot can prove very useful in this respect.
If a design document is removed from the project, any comments associated to that document will be hidden.
If an object is moved within the design, the comment associated to it will also move.
For designs that made use of freehand comments in previous versions of Altium Designer, those will be converted to area comments, and the freehand drawing attached to the comment in each case.
Altium Designer 20.x will ignore line color and width settings used in the freehand drawings. Instead, such drawings will appear using red colored lines only and using the standard, non-adjustable line width available for comments in those earlier versions of the software.
A resolved comment cannot be deleted. You would need to make it unresolved and then delete.
Working with Jira Tasks
Related page: Working with Jira Tasks
If Jira Integration is enabled for your Workspace and the Jira application has been configured through the Admin page, then a placed Comment will include the additional option of placing and linking with a Jira issue in your Atlassian Jira® service. Like conventional Comments and their associated Tasks , placed Jira issues can be viewed, edited and commented on from within the design view, and viewed/selected via the Comments and Tasks pane.
Placed in the same manner as a Comment , a Jira Issue is included in the Comments and Tasks pane, provides a link to the Issue in the Jira space, and includes interactive access to its task Priority and Status settings.
A placed Jira task instance is synchronized with its respective Issue in the Jira space. The bidirectional data synchronization between Jira issues and Workspace Tasks allows design project management to be conducted through the Jira space in conjunction with Altium 365 – view example .
See the Jira Application information for details on configuring Jira Integration.
Jira integration is also available through the Altium Designer Comments and Tasks panel – see the Document Commenting page for related information.
Working with Requirements Portal
Related page: Working with Requirements
The Altium 365 Web Viewer also supports integration with Requirements Portal for managing and verifying system Requirements at a design document level.
When enabled for your Workspace, formalized Requirement specifications defined through the Requirements Portal interface (view example ) can be placed on Workspace design documents or created as assignable Workspace Tasks . Requirement instances are actively synchronized between the Workspace and Requirements Portal, allowing all project stakeholders to view, manage and verify the design’s compliance with Requirement specifications.
Requirement instances are placed on a document from the Requirements pane or created as an actionable Workspace Task.
The Requirements made available from Requirements Portal are accessed from the Workspace Requirements pane and are placed on a design document using the same approach as when placing Comments . The design’s compliance to a selected Requirement can be set from the Verification menu options available in the Requirement window or its Requirements pane tile.
A Requirement can be Verified (or otherwise) from within the design view. The verification status is synchronized with the Requirement entry in Requirements Portal.
Updating with New Data
When using the Web Viewer interface to inspect the documents of the latest source project – from the Design view of the detailed management page (when managing a specific project), or when viewing a shared live design – the data will update automatically whenever the project is committed back to the Workspace (from within Altium Designer). Notification will appear within the interface shortly after the committal. Once the new data has been generated, click the Refresh Page control to update the view with that latest data set.