Learn what it means for you
Learn what it means for you
Explore new features, enhancements, and important changes introduced in the latest version of
Altium Designer, or see what we’re working on now for upcoming releases.
The IPC Compliant Footprint Wizard has been updated across supported existing package types to better align generated footprints with IPC-7351B. The update includes changes to footprint calculation, package outline, silkscreen, courtyard, layer mapping, and density table behavior. It also adds pad trimming control for gullwing packages, including support in the batch generator Excel template. Molded package inputs have been clarified with an added lead span range parameter and a renamed body length range parameter.
Recommended Content:
Harness Draftsman now supports splitting a connection table across multiple pages in a *.HarDwf document. A new page height limit lets you control how much of the table is shown on each page. This makes large harness connection tables easier to present in drawings without shrinking the table or moving the data to a separate document.
Recommended Content:
Component templates in a connected Workspace on the Altium Platform now support Temperature coefficient (ppm/°C) as a unit-aware user parameter data type. This allows temperature coefficient values to be defined with the correct units directly in the template.
Recommended Content:
Wire bonding design now includes new 3D capabilities for defining bond wire shape, checking clearances, supporting import/export workflows, and managing wire bonding objects.
Recommended Content:
You can now control exactly what design information is included in ODB++ output for different manufacturing recipients. This includes selecting signal layers for export, choosing whether the netlist is included, disabled, or neutralized, and controlling whether component data is removed or exported without properties.
Recommended Content:
You can now define a custom vertical margin for a pin’s designator and name. This can be configured globally through Schematic Preferences or locally within individual Pin properties.
Recommended Content:
The default values for the Solder Mask Expansion rule in PCB documents and rule-driven solder mask expansion in PCB library documents are now set to 0 mil instead of 4 mil.
Recommended Content:
When defining a routing via style rule in the physical view, you can now specify minimum, maximum, and preferred values for both diameter and hole size. Also, new controls allow you to quickly switch between Min/Max/Preferred constraints and template-based definitions.
Recommended Content:
The Z-axis clearance rule allows you to check the shortest distance between copper across layers by defining clearances between specific net classes, differential pairs, or even by applying schematic parameter directives.
Recommended Content:
We've added support for SOLIDWORKS 2024 and 2025 part models for importing 3D bodies and updated the Parasolid export to version 35.1.
Recommended Content:
Jumper wires that connect two cavities within the same connector are now correctly represented in Layout Drawings.
Recommended Content:
The "Update From Libraries" feature is expanded to support more harness-related objects in Wiring Diagrams and Layout Drawings.
Recommended Content:
The harness bundle length is now automatically set to match the drawn length in the layout, and when you enter the real physical length and it is different, Altium Designer clearly marks the bundle with a 'Not to Scale' break symbol. Also, when a covering extends over a bundle with a break symbol, a corresponding break symbol will be displayed for that covering.
Recommended Content:
You can now automatically exclude supplier related data from the differences section when comparing the engineering activeBOM with procurement BOMs managed in the BOM portal using BOM CoDesign.
Recommended Content:
A new Preserve lifecycle state option allows you to keep the existing lifecycle state when synchronizing components between your Workspace and your component database using the Components Synchronization feature.
Recommended Content:
You can now define termination types directly in your multi-board schematics, with the ability to clearly specify if each harness entry connects to a connector, a crimp or ferrule, or a simple wire termination, giving you precise control over every connection.
Recommended Content:
You can export a complete Excel manufacturing workbook directly from your project This includes your BOM for quoting, wiring lists for automation, label summaries, and detailed covering information for assembly. Enhancements also include smarter wire validation, more flexible covering control, and clearer “As Required” material reporting for a smoother, more accurate manufacturing workflow.
Recommended Content:
You can now run batch design rule checking for width, clearance, length, and matched lengths violations on all routed tracks on your 3D substrate.
Recommended Content:
The Constraint Manager now automatically detects and highlights any rule containing a syntactically incorrect custom query expression.
Recommended Content:
The Inline Harness Connector feature in the multi-board schematic editor now allows you to divide an existing harness connection into two parts.
Recommended Content:
The value field now automatically populates with the corresponding bundle length when you place a linear dimension between connection points in a harness manufacturing drawing.
Recommended Content:
The Constraint Manager now automatically refreshes to import schematic directives when you push changes to the PCB using the Engineering Change Order (ECO) process.
Recommended Content:
There is now support for interactive commenting and task management in Multi-board Assembly documents.
Recommended Content:
All components are now organized under a new ‘Workspace Components’ folder in the Projects panel. This allows you to open, close, save locally, push to the Workspace, or discard changes for all grouped components at once.
You now have the ability to Undo/Redo changes made within the Constraint Manager.
Recommended Content:
Parasolid format 3D models are now embedded in the layout drawing when adding a Physical View for a harness component or connection point.
Recommended Content:
When importing an xDX Designer design, a new option has been added that allows you to import 'off-page' connectors in the source design as ports on the generated schematic documents, rather than default off-sheet connectors.
Recommended Content:
Advanced Rules with custom scopes can now be imported and exported from the Constraint Manager in Altium Designer. With this upgrade, all design rules can now be exported and imported using this functionality.
Recommended Content:
Differential pairs can now be generated from xNets using either the Physical view or the Diff Pairs tab of the Electrical view in the Constraint Manager.
Recommended Content:
The Start offset and End offset can now be specified for a harness covering, which, combined with the enclosed bundle segment length, automatically calculates and displays the accurate covering length directly in the main design space and the BOM.
Recommended Content:
The Constraint Manager now automatically creates custom routing topologies and xSignals for xNets that traverse discrete components with more than two pins, such as resistor banks, upon selecting the Custom routing topology type.
Recommended Content:
In harness design, we’ve added the ability to specify Strip Length and Pull Off Length for pins lacking an assigned cavity type.
Recommended Content:
The import process for Mentor Xpedition files has been enhanced to allow toggling multiple layers on or off simultaneously during import.
Recommended Content:
Defined project and variant parameters from your connected Workspace templates are now accurately used in naming released data sets such as Source, Fabrication, Assembly, and Custom outputs.
Recommended Content:
When importing clearance rules from schematic design directives or migrating projects from the legacy design rules dialog, clearance rules are now placed in the Clearance Matrix within the Constraint Manager, rather than being assigned to the Advanced Rules section.
Recommended Content:
You now have more control over harness design settings. A new preference lets you set the default blank sheet size for wiring diagrams and layout drawings. Length units have been standardized and can be customized at different levels, including preferences, documents, and tables like BOMs and connection lists. You can also filter connection tables to show only 'no connect' objects. Additionally, a fix ensures that specified units now apply correctly to all wires, including those not part of a cable.
Recommended Content:
You can now generate and place QR and Data Matrix codes directly in your PCB design, making it easier to add scannable data for tracking, identification, and automation.
Recommended Content:
Categorizes part models as 'Generic' or 'ECAD Ready,' with detailed model information available in the Manufacturer Part Search panel and related dialogs.
Recommended Content:
Enhanced xNet generation for serial components automates the creation of xNets in the Constraint Manager based on the pin configurations of components, supporting dual-inline, single-inline, and odd-pin configurations.
Recommended Content:
Adds support for generating a list of intentional shorts (Net-Ties) in ODB++ v8.1 output, including a new option in the ODB++ Setup dialog.
Through the Altium 365 Workspace, designers and procurement specialists can collaborate on related BOM snapshots, allowing for detailed comparisons between managed BOMs and the design’s ActiveBOM.
Recommended Content:
The Auto Tuning Process dialog has updated terminology, including “Tuning Goal” replacing “Pattern” and revised names for “Accordion” and “Sawtooth” to reflect their specific matching purposes.
Recommended Content:
The export and import processes for constraints and constraint sets have been streamlined into single commands.
Recommended Content:
Die pads are now bound, by height, to the 3D body they are placed on instead of the highest 3D body in the die pad location.
Recommended Content:
Multi-board design now has support for placing external peripherals/components that are not part of the regular child PCB board assemblies.
Recommended Content:
Harness Layout Wire Length Override allows you to manually adjust the wire length on a Layout Drawing within a harness design.
Recommended Content:
You can now create true round donut pad shapes in the properties panel.
Recommended Content:
Variant-level parameters defined in your project now correctly propagate into the assembly parameters upon release to your connected Workspace.
The Auto-shrinking feature in the interactive router reduces the width of a trace to ensure it can be routed in tight spaces.
Recommended Content:
Wire Bonding Support allows for designing hybrid boards using chip-on-board (CoB) technology, enabling seamless integration of dies directly onto PCBs with bond wires connecting to other components.
Recommended Content:
Harness & Multi-board View Only Mode in allows users with a Standard Subscription or Viewer License to access and explore Harness and Multi-board projects without editing rights.
Recommended Content:
This downloadable software extension allows you to perform signal integrity analysis directly within your design environment in Altium Designer.
Recommended Content:
Easily manage your PCB design rules with the ability to enable or disable basic rules directly from the All Rules view in the Constraint Manager from the PCB.
Recommended Content:
Simplify your Harness Design release process with Altium Designer's Project Releaser. Automate and manage releases with one-touch ease, reducing errors and saving time, whether working online with Altium 365 or offline.
Recommended Content:
Refine your 3D-MID designs with Altium Designer's new track editing features. You can click and drag to modify tracks or add new vertices, giving you more control and precision in your design process.
Recommended Content:
When accessing the Constraint Manager from the schematic, it is now possible to choose and configure specific width constraints per layer for any PCB document in the same design project, and independently across layer stacks defined for a chosen board.
Recommended Content:
You now have the ability to specify the 'Strip Length' and 'Pull Off Length' when defining a crimp-type cavity in the Wiring Diagram.
Recommended Content:
3D-MID Design now includes the ability to select and drag multiple components on the substrate. This enhancement allows users to easily reposition multiple components simultaneously on the 3D substrate.
Recommended Content:
The Single Layer PCB Support feature in Altium Designer allows users to create single-layer PCBs, with full integration in the Layer Stack Manager and related outputs.
Recommended Content:
You now have the ability to choose alternate components in variants without changing the schematic symbol or PCB footprint.
Recommended Content:
The Constraint Manager has been upgraded with features such as exporting/importing constraint sets, a global 'Ignore Pad to Pad clearance within a footprint' option, and improved rule cell highlighting within the PCB.
Recommended Content:
In Harness Design, you now have control over cavity information in Connection Tables. We’ve also added Commenting and Tasks features for collaborative reviews and task assignments.
Recommended Content:
Support for complex-shaped footprints and natural gridlines on 3D substrates, plus snapping priority override, makes designing easier and more efficient.
Recommended Content:
Add favorite filters in the Manufacturer Part Search panel and preserve component lifecycle states when releasing new revisions for enhanced data management.
Recommended Content:
To see an overview about the Manufacturer Part Search, visit the feature page.
Visit the documentation page to learn about the searching and placing components.
Ensure a smooth transition to Altium Designer and reduce manual tasks when importing your latest KiCad projects.
Recommended Content:
Now, with a new dialog summarizing imported values from the schematic in the Constraint Manager, visualizing constraints becomes more intuitive. Additionally, imported directives are easily distinguished within the design space by their blue coloring and distinct symbols, with corresponding rules accessible in the properties panel. With support for creating xNets and xNet classes directly within the Constraint Manager from the PCB, bidirectional E-C-O propagation simplifies the synchronization between PCB and schematic sides. Furthermore, selecting the Custom topology for a 2-pin net automatically adds its pins as nodes to the topology editing area, facilitating quicker selection of proposed xSignals.
Recommended Content:
You can create, upload, edit, and reuse Harness Wiring Diagram and Harness Layout Drawing templates within a connected Altium 365 Workspace, eliminating redundant efforts on your part. Additionally, Altium Designer offers enhanced control over your designs with the incorporation of a 'Type' field for objects in the Wiring Diagram and labels and coverings in the Layout Drawing, enabling precise management of their inclusion in the BOM. Moreover, shield objects can now be assigned a library ID, enhancing organization and accessibility. Simplifying wire color definition, Altium Designer now utilizes a single-color parameter in the Wiring Diagram, reflecting secondary and tertiary coloring for improved visibility and clarity. Furthermore, the introduction of an 'Include Cut' parameter for wire objects grants you control over their inclusion in a Wiring List placed in a Harness Draftsman document.
Recommended Content:
The 'Supply Nets' rule is automatically added to every power net during compilation.
Recommended Content:
You can now select between the latest ODB++ v.8.1 and legacy v.7.0 formats within a single installation. You can generate data for all defined variants collectively or separately, streamlining your workflow. Moreover, it simplifies Flex/Rigid-Flex manufacturing by incorporating various layer sub-types and implementing zones file support.
To help for early detection of footprint mirroring, 'No' is the default option in the warning dialog when using a keyboard shortcut to flip a component or room to add a layer of safety. There is also a new check ‘Components with Mirrored Footprints’ option added to the Components section of the PCB Health Check Monitor, which detects changes in pins between a placed component footprint in the PCB design space and the corresponding footprint in the applicable source library. Additionally, the 'Update From PCB Libraries' tool has been enhanced to detect changes in designators and 3D bodies across all layers, with differences listed on the Properties tab.
Recommended Content:
You can now enter a width value into a single cell at the top grid area, and it will automatically propagate to all corresponding width or gap fields. Furthermore, when working from a schematic, there is an indication of the sync status between constraints defined in the Constraint Manager and those specified through design directives in the source schematics.
Recommended Content:
To see an overview about the Constraint Manager, visit the feature page.
To see the Constraint Manager in action, check out our recent webinar Empowering Faster Electronics Development with Altium Designer 24.
Check out our recent OnTrack Podcast video on the Constraint Manager, Deep Diving Into Altium Designer's New Constraint Manager.
Visit the documentation page to learn about the Constraint Manager.
Discover the latest features and capabilities of Altium Designer 24 with free training.
With the new "obey rules" option in the properties panel, you now have the capability to remove necks less than a specified width for placed polygon pours. Furthermore, Altium Designer now observes user-defined geometries for the component selection bounding box when moving a component in Push Obstacles mode.
Recommended Content:
Visit the documentation page to learn about PCB Layout.
Discover the latest features and capabilities of Altium Designer 24 with free training.
The real value for years to end of life parameter is accurately displayed across all instances where SiliconExpert data is presented, ensuring clarity and precision in your design process. Additionally, we’ve added support for referencing SiliconExpert compliance datasheets, enhancing accessibility and usability. We’ve also included support for the newest Microsoft Access Database file format when synchronizing Database to Workspace components.
Recommended Content:
To see an overview about the Manufacturer Part Search, visit the feature page.
Visit the documentation page to learn about the searching and placing components.
Discover the latest features and capabilities of Altium Designer 24 with free training.
A Creepage rule can now be specified for electrical clearances between nets and/or differential pairs, facilitated by the matrix in the Clearances view. Also, support has been added to the clearance matrix for multi-editing within a selected row or column to streamline your workflow.
Recommended Content:
To see an overview about the Constraint Manager, visit the feature page.
To see the Constraint Manager in action, check out our recent webinar Empowering Faster Electronics Development with Altium Designer 24.
Check out our recent OnTrack Podcast video on the Constraint Manager, Deep Diving Into Altium Designer's New Constraint Manager.
Visit the documentation page to learn about the Constraint Manager.
Discover the latest features and capabilities of Altium Designer 24 with free training.
You now have the ability to specify crimps, seals, plugs, or other cavity parts for each required pin directly within the Wiring Diagram. These elements are also seamlessly integrated into the wiring list and connection table in the Draftsman document, providing clarity and precision to your designs.
Recommended Content:
To see an overview about Harness Design, visit the feature page.
Visit the documentation page to learn about Harness Design.
Discover the latest features and capabilities of Altium Designer 24 with free training.
Altium Designer’s S-parameters tool, available within the Simulation Dashboard panel, offers a method to characterize networks by evaluating the ratio of incident and reflected microwaves, effectively addressing challenges in high-frequency circuits.
Recommended Content:
When accessing the Constraint Manager from the PCB editor and defining constraints on the Physical and Electrical views, it is now possible to transfer those constraints to the Schematic through the Engineering Change Order (ECO) process. This enhancement ensures design consistency by reducing errors and saving time in the constraint definition process.
Recommended Content:
Altium Designer has added support for multi-colored wires, with the ability to define primary, secondary, tertiary, and border colors as part of a wire's parameters to help expand the functional identification capability of wires in your design.
Recommended Content:
You now have the ability to manually map components in target blocks where multiple components have been detected by the PCB Layout Replication Tool as having similar connections. This allows you to manually choose between available components that are able to replace each other, without violating circuit connectivity.
Recommended Content:
Altium Designer's Constraint Manager, with significant enhancements in design control, is now more flexible and intuitive. Efficiency in design organization is improved with the capability of adding nets to an existing class. Custom topologies are defined more insightfully with structured xSignals, and we’ve also added line numbers on tabs/grids to enhance clarity and navigation. Lastly, you can now choose between the Constraint Manager and the older Design Rules system when creating a new project to adapt to your preferred workflow.
Altium Designer's latest PCB CoDesign enhancements offer a more efficient and streamlined collaboration process. You can now precisely compare and apply changes to unions for targeted modifications. Also, the ‘Show on PCB’ option simplifies highlighting changes in specific categories for better visualization. These improvements aim to boost efficiency and provide a more organized and seamless collaborative design experience.
Altium Designer's Multi-board Draftsman tool integrates manufacturing drawings into Multi-board design projects. The multi-board view displays combined graphics of PCB outlines and 3D models with various viewing options. Enjoy standard Draftsman features like annotation, dimensioning, and BOM, and say goodbye to managing different documentation sets or relying solely on MCAD software. Draftsman for Multi-board offers a clear visual representation of board connections in larger systems, ensuring design integrity and consistency.
Altium Designer introduces the Simulation Stress Analysis tool, which enhances the design process by incorporating stress analysis within transient analysis. This tool calculates and checks component operating conditions against defined limits, simplifies stress model creation, and allows for reliability derating. With a comprehensive stress chart in the simulation viewer, it provides precision and control for informed decisions on component reliability and performance.
Altium Designer's Constraint Manager, available for pro and enterprise subscriptions, simplifies meeting complex standards and PCB design requirements. This tool allows easy browsing, creation, modification, and reuse of verified constraint sets through a tabular, object-based user interface. Enhancing clarity and comprehension, it seamlessly integrates rules between schematics and PCB layout, streamlining the design process with a consistent format for rule addition in both areas.
Altium Designer's PCB CoDesign simplifies collaboration, ensuring design integrity for engineering teams. With pro and enterprise subscriptions, this tool streamlines cooperation within your workspace, eliminating manual change tracking. Visualize alterations, compare layouts, and merge updates effortlessly in a unified environment. Say goodbye to cumbersome revision histories and embrace a more efficient PCB design approach with PCB CoDesign.
Altium Designer introduces the groundbreaking 3D Mechatronic Integrated Device design tool, simplifying the integration of non-planar electronic designs. It seamlessly aligns with existing components, synchronizes with schematic documents, and eliminates the need for time-consuming M-CAD hacks. This tool meets electrical specifications while enabling aesthetically pleasing designs. With pro or enterprise subscriptions, it facilitates easy adoption in your product development workflow.
Altium Designer's enhanced Power Analyzer by Keysight Tool addresses power network analysis challenges efficiently. With new support for assigning currents to multiple nets on the same component across different series elements. This enhancement ensures a seamless and efficient power analysis experience, allowing you to maximize benefits from your design in Altium Designer.
We've added a new "Retrace Parameters" feature to the Gloss and Retrace panel, offering enhanced flexibility for retracing single-ended traces at any angle using the Rounded hugging style. You can also set rule-based width modes or input custom values to ensure compliance with design rules. Furthermore, you have the option to "Preserve Route Path," allowing you to maintain precise trace geometry during retracing, providing greater control and design accuracy.
Altium Designer's "Where Used" component panel streamlines component management in your PCB designs. It offers a comprehensive list of where each component is used, making conflict resolution and maintaining design accuracy a breeze. The latest enhancement features a redesigned panel and integration of Reuse Blocks from the connected Workspace's library, with tabs displayed only when relevant to reduce clutter.
For Pro and Enterprise subscriptions, PCB CoDesign in Altium Designer revolutionizes collaborative design by enabling multiple team members to work simultaneously on a project, ensuring streamlined development, efficient testing, and faster iteration to meet project deadlines. This feature includes Git-like version control, allowing collaborators to access the same project concurrently, commit changes to a master branch, and use Commenting and Tasks features to allocate work on the board. Notifications alert team members of commits, and the Compare and Merge panel displays differences in design, offering color-coded feedback. When conflicts arise, such as overlapping changes by multiple designers, you can confidently decide to keep local changes or accept remote changes from the latest commit, ensuring a smooth collaborative design process.
There are key improvements and fixes in relation to the import of OrCAD and Allegro design files into Altium Designer. This includes support for customized port connectors, accurate title block parameter handling, component fill coloring preservation, and precise design file imports, ensuring your design process is seamless.

For Harness Design, the zoom level now sets the size of the model view's green box automatically. No need for manual adjustments. We've also added quick keyboard shortcuts for adding wires and placing bundles to streamline your workflow. Plus, you can easily validate your active harness project with the new validate button.
You can now include a wider range of manufacturing and assembly parameters, such as layer counts, board dimensions, and object quantities directly into your fabrication and assembly notes. These additions are conveniently auto-calculated directly from the PCB, ensuring that your notes align with any design updates.
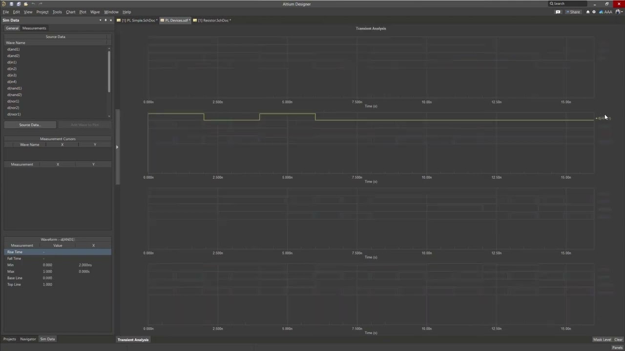
The new Mixed-Simulation Data Viewer introduces higher waveform accuracy and measurement precision. This extended precision significantly reduces the likelihood of round-off errors, ensuring more accurate results when viewing simulation waveforms to improve the overall reliability of the simulation process.
Altium has expanded support for additional multi-board features, which allows you to navigate to your wiring diagrams seamlessly from your multi-board schematic. You are now able to cross-probe directly from the corresponding harness object on the multi-board schematic to the Wiring Diagram of that harness design, minimizing the risk of mismatch and giving you more control over your multi-board design.
The latest release simplifies the management of the silkscreen preparation process, offering the ability to effortlessly move or clip silkscreen objects at specific distances from exposed copper or solder mask openings. This eliminates the need for manual silkscreen work while creating footprints and PCB manufacturing preparation.
Altium's latest release adds simulation capabilities by providing expanded support for additional components. You are now able to add your digital file stimulus device (FSTIM) model primitives from PSpice for simulation in Altium to achieve high accuracy and efficiency in generating transient signals. This addition aligns with Altium's ongoing commitment to have a best-in-class SPICE simulator fully integrated within the Altium Designer environment.
This release introduces new tools for precise harness cable design, helping to reduce errors during assembly. You can now define the size of the harness covering relative to the enclosed bundle and choose between solid-style and patterned fills. Additionally, isometric views in the Layout Drawing give assemblers an additional viewpoint to enhance the presentation of harness components, enabling comprehensive communication of design intent and minimizing assembly errors.
The PCB section view provides precise insight into the layout and structure of your designs, like never before. when working with dense and complex PCBs the section view reveals the details within a PCB that are typically not visible. With full control over plane placement and color you can easily see all components, even smaller SMD components hiding under larger components or mechanical parts.
As a continuation of our custom pad shape capabilities, it is now possible to add, remove, and edit, thermal relief spikes to anywhere on a pad, regardless of shape. This helps with soldering and avoids possible manufacturing problems like tombstoning.
The interactive probes feature is like using an oscilloscope right within Altium Designer. When this feature is enabled, any changes to probe placement, color, or other settings, are immediately reflected in the simulation results document.
We’ve now added support for voltage and current controlled sources, functional sources and variable passive components for voltage, power and current output variables in the AC analysis. Great for audio projects, communication designs, and other design types. Plus we’ve added support for multi-bit ADC and ROM PSPICE digital model primitives as well as their timing models.
Live traces actively follow your cursor, showing you the way to your final wire destination. Allowing you to move more efficiently in the wiring diagram. Wiring diagram objects are now synced with the documents snap grid, bringing a new level of uniformity to the diagram.
In the Layout Drawing, it is now possible to show the Physical (3D) model for a connector as a wireframe view and also, for a connection point, display the Physical (3D) model of one of its associated parts.
For this release we have added support for workspace defined project parameters, bulk creation and edits of components, and enhanced side-by-side component revision comparison.
This release of Altium Designer we’ve added support for more programmable logic array PSPICE digital primitives as well as support for digital models that use global nodes ($D_HI, $D_LO, $D_X), and variable passives.
The wiring diagram and layout drawing for harness projects has been given several new features to boost usability. We’ve added additional crimping capabilities, scaling options for documentation, visual connection lines for components and more.
The Gerber Setup dialog now includes a Layer Classes section in its Layers to plot list. Using the checkbox for layer classes, you can quickly enable plotting for all the layers that belong to a specific layer class.
This release of Altium Designer supports even more PSPICE digital model primitives. We’ve added support for the PINDLY, and CONSTRAINT Pspice digital behavioral model primitives as well as support for the DIGRRGEFAULT option.
In this release of Altium Designer we’ve added several new features to boost the usability of the harness wiring diagram and layout drawing. Including additional features for crimping, splices, and efficiency
To better convey a message to other project stakeholders, you now have the capability to copy and paste pictures into your comments. Also, exporting a project history report can now be easily done through the Reports menu.
This release has added several improvements for both the harness wiring diagram and the Harness layout drawing. Some new capabilities include: parameters for twist and shield objects, crimping, additional 3D views, multiple connections from a single point and more…
New PCB features allow you to load a stored view configuration file from the View Configuration Panel. Also, it is now possible to change the name for the Gerber Board Profile layer when using the new, unified Gerber/Gerber X2 dialog.
Quickly assess the integrity of your power distribution network without the need for any specialized training with Power Analyzer by Keysight.
You are now able to transfer and sync your muli-board designs with your mechanical team using the MCAD CoDesigner.

Harness Design functionality allows you to create a full wiring harness design, from the individual pin-to-pin connections right through to manufacturing documentation.
Shape your pads the way you need in a matter of clicks. Extending the versatility of pad shapes, you can now customize the rounding of selected corners of pads that use either the Rounded Rectangle shape or the new Chamfered Rectangle shape.
Efficiency, simplicity and convenience are all delivered with the new UI for Gerber setup. Everything you need to prepare for Gerber generation is now at your fingertips in an intuitive setting.
Expanding the functionality available to you in the simulation arena, this release adds further support for PSPICE digital gates, timing and I/O models. Support for variants is also now available.
The Manufacturer Part Search panel has long been a source of components for many users. Improvements have been made in this release that make it easier to use components in their libraries. This allows you to spend more time on development than on the process!
Detailed net information about tuning objects has been added in this release. Information about the maximum current and active resistance of accordion, sawtooth, and trombone objects is now available. More detail means it is less likely mistake will be made!
A large number of microcircuits have multi-functional pins. Working with them in Altium Designer has become even easier. This release introduces the ability to display the alternative pin names with just one click.
Variant management is taken to the next level with this release. Time spent creating and editing variants is greatly reduced. Now you can design with large numbers of variants with streamlined ease and efficiency.
Support for commenting has arrived in the BOM arena with this release. All stakeholders can actively discuss the BOM with ease and convenience, as enjoyed already with schematic and PCB documents.
Reuse Blocks are enhanced further in this release. You can now define multiple, alternate PCB layouts for use with a single block. When placing a block, quickly switch layouts to suit your physical and performance needs.
Take the enhanced functionality of Reuse Blocks for a spin in this release, with the ability to place a block (or schematic snippet) as a sheet symbol. Your proven circuitry is placed on an auto-generated child sheet.
With this release it becomes even easier to work with multi-variant design projects. Now you can select multiple components for the active variant and mark them as Fitted/Not Fitted in a single action.
Modern components often contain pads that are complex in shape. This release of Altium Designer gives you the ability to create custom pad shapes quickly and easily, with management similar to that of standard pads.
Design of high-speed PCBs becomes easier with this latest release. Now, when you need to quickly move tuning elements to a different layer, you can do so from the Properties panel with a single click.
This latest version of Altium Designer makes schematic simulation even easier. System intelligence automatically recognizes SPICE models and assigns them to components from available sources.
Output data needs to be as accurate as possible. For multi-variant designs you can now ensure that the paste mask is only displayed where it is really needed.
Parametric information for your board is now conveniently available from the Properties panel. A single, convenient location with which to browse system, calculated and user-defined parameters, and place as needed in the form of special strings.
You can now specify active links to components and nets within a text frame object on a schematic. This handy navigation aid makes it much easier not only to read the document, but also to work with it.
You will often see that modern ICs consist of multi-functional pins. In this latest version of Altium Designer it has become far easier and much more convenient to work with such components.
Even more possibilities for creating differential pairs. Now you can use any postfixes to designate positive and negative net of a differential pair.
The condition of the PCB is under your control. A new intelligent feature that gives you confidence that your PCB is okay and complies with design rules.
Many schematic solutions are created as multivariant. With the new release, the schematic of multivariant project have become even more detailed and informative.
Working with multiboards has become easier and more convenient. Now you have more component sources at your disposal.
A reuse bloks help reduce development time and avoid errors. The new Design Reuse Panel and new functionality expands the possibilities for reuse blocks and snippets.
Adding cross-references to the project allows you to easily follow the connective flow of nets between the schematic sheets in a project.

Designing high-speed PCB just got easier. The Length Tuning tools is now even more functionality. Complex tasks can now be solved even faster.
The via editing mode is now even more convenient. Information about the via, editing its parameters and connections to polygons are now all in a new and simple, but familiar form.
The way from idea to real devices has become shorter. The new feature will reduce the time it takes to design a schematic.