QuickNav - Объекты схемного проектирования
На этой странице представлена справочная информация по объектам проектирования, которые можно использовать в схематическом документе (и/или документе библиотеки схем, где это применимо), что позволяет быстро переходить к более подробной информации по каждому из них.
Графический обзор
На изображении ниже приведено сводное визуальное представление часто используемых объектов схемотехнического проектирования.

Объекты проектирования, которые обычно используются в схематическом документе (и в документе библиотеки схем, где это применимо).
Примечания
-
Вы также можете разместить на схематическом документе блок повторного использования или сниппет, если они доступны. Подробнее см. в Работа с блоками повторного использования и Работа со сниппетами.
-
Вы также можете разместить символ device sheet из главного Place меню в редакторе схем. После размещения это фактически объект символа листа. То же самое относится и к размещению managed schematic sheet из подключенного Workspace. В обоих случаях символ отличается цветовым оформлением и содержит графический элемент, указывающий на то, что он ссылается на повторно используемую сущность.
-
Объекты pin и IEEE symbol предназначены только для использования в редакторе библиотеки схем.
Слайд-шоу ключевых объектов
Просмотрите слайды ниже, чтобы увидеть различные объекты проектирования, показанные «в действии» в реальных схемах. Для каждого объекта дано краткое описание верхнего уровня, а также ссылка на более подробную информацию. Обратите внимание, что основное внимание уделено электрическим объектам и директивам, которые вы будете снова и снова использовать для создания логических проектов.
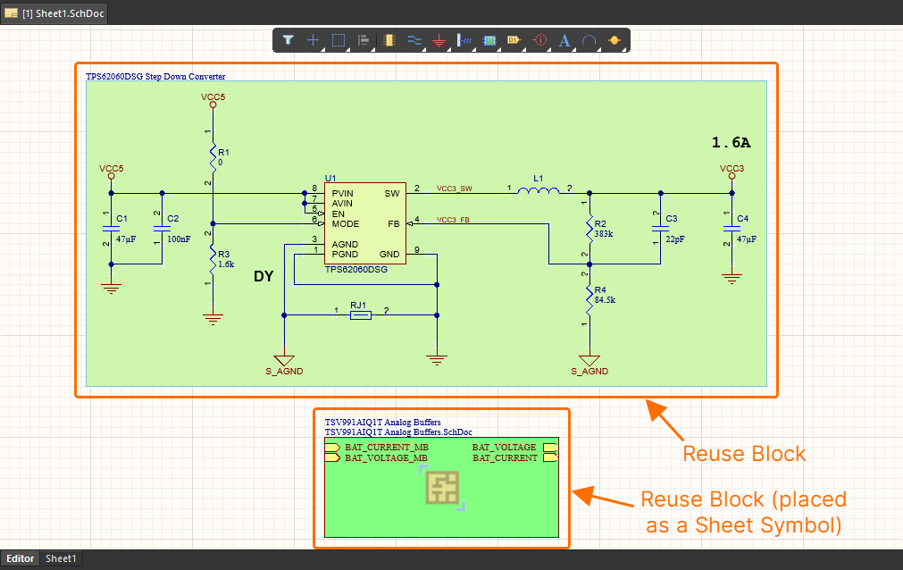
ШинаШина — это полилинейный объект, представляющий многопроводное соединение. Шины используются для объединения набора последовательных цепей, например адресной шины или шины данных. Основное требование состоит в том, чтобы каждая цепь в шине имела имя с общей базовой частью, за которой следует числовой идентификатор. В приведенном выше примере шесть отдельных цепей (MB_ESC_M1 - MB_ESC_M6) приходят на лист, будучи объединенными в шину MB_ESC_M[1..6]. Подробнее... Ввод шиныВвод шины — это примитив электрического проектирования, используемый для подключения провода к линии шины. Он позволяет двум различным цепям подключаться к одной и той же точке шины. Если бы это было сделано с помощью проводов, эти две цепи образовали бы короткое замыкание. В приведенном выше примере входящая шина (MB_ESC_M[1..6]) разделяется на составляющие ее цепи с помощью вводов шины. Подробнее... КомпонентКомпонент (или part) в библиотеке представляет физическое устройство, которое размещается на реальной печатной плате. На листе схемы компонент представлен своей моделью условного графического обозначения. Каждый компонент может содержать одну или несколько частей. Наряду с символическим представлением компонента часть также включает ссылки на модели, такие как посадочное место PCB, а также параметры, используемые для документирования таких сведений, как параметры компонента и информация о поставщике. Способ добавления ссылок на модели и параметров в часть зависит от используемого типа хранения библиотеки. Подробнее... Позиционное обозначение и комментарий компонентаПоле Designator является дочерним объектом-параметром схематического компонента (part). Оно используется для уникальной идентификации каждого размещенного компонента, чтобы отличать его от всех остальных компонентов, размещенных во всех исходных документах схем проекта. Подробнее... Поле Comment (также дочерний объект-параметр схематического компонента (part)) используется для отображения дополнительной информации о компоненте (например, номера детали или номинала). Подробнее... Порт питанияПорт питания создает связность со всеми другими портами питания с тем же именем во всем проекте схемы, независимо от структуры проекта. Имя цепи автоматически задается портом питания. При необходимости эту цепь можно локализовать на конкретном листе схемы. Подробнее... ПроводПровод — это полилинейный примитив электрического проектирования, используемый для формирования электрических соединений между точками на схеме. Провод аналогичен физическому проводу. Подробнее... Метка цепиМетка цепи — это идентификатор цепи, используемый для создания связности с другими метками цепи с тем же именем на том же листе схемы. Имя цепи автоматически задается меткой цепи. Метки цепи можно размещать на выводах компонентов, проводах и шинах. Обратите внимание, что метки цепи не соединяются между листами, если в параметрах проекта не настроено использование Net Identifier Scope of Global. Подробнее... ПортПорт используется для соединения цепи с одного листа схемы на другой. Связность может быть вертикальной (в иерархическом проекте) или горизонтальной (в плоском проекте). Имена портов используются для именования цепей, если параметр Allow Ports to Name Nets включен на вкладке Options диалогового окна Project Options . В этой ситуации порты также будут соединяться в пределах одного и того же листа схемы. Подробнее... Межлистовой соединительМежлистовой соединитель используется для соединения цепи с одного листа схемы на другой лист (не в пределах того же листа). Они поддерживают только горизонтальную связность (плоские проекты) и имеют ограниченную функциональность по сравнению с портами. Подробнее... Символ листаСимвол листа используется для представления подлиста в многолистовом иерархическом проекте. Иерархический проект — это проект, в котором представлена структура — или отношения между листами — в проекте. Преимущество иерархического проекта состоит в том, что он показывает структуру проекта и что связность полностью предсказуема и легко отслеживается, поскольку она всегда идет от дочернего листа к символу листа на родительском листе. Еще одно преимущество иерархического проекта заключается в том, что он предоставляет платформу для реализации сложной системы повторного использования проекта. Эта система реализуется либо через managed schematic sheets, либо через device sheets, в зависимости от того, основана ли система на Workspace или на файлах. В каждом случае размещаемый символ отличается цветовым оформлением и содержит графический элемент, указывающий на то, что он ссылается на повторно используемую сущность, но по функциональности и поведению это по сути стандартный символ листа. Подробнее... Ввод листаВвод листа размещается внутри символа листа для создания связности с портом того же имени на исходном схематическом подлисте, который представляет этот символ. Вводы листа используются как имена цепей, если параметр Allow Sheet Entries to Name Nets включен на вкладке Options диалогового окна Project Options . Подробнее... Позиционное обозначение символа листаПозиционное обозначение символа листа, являющееся дочерним объектом родительского символа листа, используется для присвоения символу осмысленного имени, которое будет отличать его от других символов листа, размещенных на том же листе схемы. Обычно это имя отражает общую функцию схематического подлиста, который представляет символ. При использовании инстанцирования символа листа на один и тот же подлист можно ссылаться по нескольким каналам из одного символа листа. Используемый синтаксис предполагает применение ключевого слова Repeat в поле Designator символа листа. Подробнее... Имя файла символа листаИмя файла символа листа является дочерним объектом родительского символа листа и обеспечивает связь между символом листа и схематическим подлистом, который этот символ представляет. На несколько подлистов можно ссылаться из одного символа листа, разделяя каждое имя файла точкой с запятой в поле File Name . Подробнее... Блок повторного использованияБлок повторного использования позволяет сохранять и повторно использовать участки схемы в разных проектах. Он может содержать как схематическую часть, так и ее физическое представление для PCB. Когда такой блок повторного использования размещается на листе схемы, его физическое представление будет автоматически размещено в документе PCB в процессе ECO. Блоки повторного использования — это формально управляемые сущности Workspace: такие блоки доступны только для чтения, управляются по жизненному циклу и ревизиям (блоки можно обновлять) и отслеживаются (поддерживается анализ использования). Блок повторного использования можно разместить на листе схемы напрямую или в виде символа листа на листе схемы. В последнем случае размещенный символ листа будет содержать вводы листа, соответствующие портам в блоке повторного использования. Содержимое блока повторного использования будет размещено на автоматически созданном дочернем листе схемы, на который ссылается символ листа. Символ листа размещенного блока повторного использования будет иметь отличительный значок. Подробнее... Сигнальный жгутСигнальный жгут — это абстрактное соединение, позволяющее логически группировать различные сигналы, включая шины, провода и другие сигнальные жгуты, для повышения гибкости и упрощения проектирования. Сигнальные жгуты позволяют создавать и использовать абстрактные соединения более высокого уровня между подсхемами в проектах PCB. Они позволяют реализовать более сложный проект в том же пространстве схемотехнического проектирования, что повышает читаемость проектов и создает потенциал для повторного использования. Подробнее... Соединитель жгутаСоединитель жгута — это, по сути, контейнер, который объединяет различные сигналы в сигнальный жгут, включая шины, провода и другие сигнальные жгуты. Соединитель жгута можно представить как воронку, которая собирает все сигналы, подключаемые к этому жгуту через входящие в него элементы harness entry. Подробнее... Harness EntryЭлемент harness entry размещается внутри соединителя жгута и служит точкой подключения, через которую сигналы — по проводам, шинам и другим сигнальным жгутам — объединяются в сигнальный жгут более высокого уровня. Подробнее... Harness TypeТип жгута — дочерний объект родительского соединителя жгута — используется для задания имени типа размещенного соединителя жгута или набора определенных в нем элементов harness entry. Тип жгута и связанные с ним элементы harness entry — это, по сути, имена контейнеров, которые переносят цепи, а не имена самих цепей. Подробнее... PinКонтакты размещаются в редакторе библиотеки схем для представления физических выводов компонента. Электрически активен только один конец контакта, который иногда называют активным концом контакта. Подробнее... ProbeПробник используется для выполнения измерений в определенных точках схемы, подготовленной к моделированию. Пробники можно использовать для контроля напряжения, тока или мощности в соответствующей точке, а также даже разности напряжений (с помощью двух последовательно размещенных пробников). Вы также можете включить интерактивный режим для пробников, чтобы немедленно отражать любые изменения (добавление/удаление пробников, включение/отключение пробников, перемещение пробника в другое место, изменение цвета пробника) в документе No ERC DirectiveДиректива no ERC размещается на узле схемы для подавления всех предупреждений Electrical Rule Check и/или условий нарушения ошибок, обнаруживаемых при проверке проекта схемы. Используйте no ERC, чтобы намеренно ограничить проверку ошибок в определенной точке схемы, которая, как вы знаете, вызовет предупреждение (например, неподключенный вывод), при этом сохранив полную проверку остальной части схемы. Подробнее... Differential Pair DirectiveДиректива дифференциальной пары (директива предопределенного набора параметров) позволяет определить объект дифференциальной пары на схеме. Прикрепите директиву этого типа как к положительной, так и к отрицательной цепи предполагаемой пары или накройте пару объектом blanket, чтобы применить одну директиву сразу к нескольким цепям. Сами цепи должны быть названы с суффиксами _P и _N. Пользовательские суффиксы дифференциальных пар можно определить в разделе Diff Pairs на вкладке Options tab of the Project Options dialog.
Каждая пара директив этого типа (одна для положительной цепи и одна для отрицательной цепи) при передаче на PCB в процессе синхронизации создаст объект дифференциальной пары. Каждый из этих объектов дифференциальной пары будет добавлен в класс дифференциальных пар по умолчанию All Differential Pairs. Имя созданного объекта дифференциальной пары будет корневым именем пары цепей на схеме. Например, директивы, добавленные к Parameter Set DirectiveДиректива набора параметров позволяет связывать проектные спецификации с объектом типа цепи в схеме. Например, используйте директиву набора параметров для определения ограничений трассировки PCB, дифференциальных пар и классов цепей. Именно наличие параметров со специально заданными именами в директиве набора параметров позволяет программному обеспечению определить, какую именно проектную директиву вы размещаете. Подробнее... Blanket DirectiveЕсли директива набора параметров может применяться только к конкретной цепи, к которой она прикреплена, то в сочетании с директивой Blanket область ее действия можно расширить на все цепи внутри blanket. Директива blanket размещается поверх набора цепей и/или компонентов. Можно задать либо простую прямоугольную форму, либо многоугольную. Последняя обеспечивает более точный контроль области охвата нужных объектов цепей на листе. Директива набора параметров, примененная к blanket, затем будет применяться ко всем цепям и компонентам, которые покрывает blanket. Подробнее... Compile Mask DirectiveДирективы no ERC отлично подходят для подавления небольшого числа нарушающих правила выводов, портов, элементов sheet entry или цепей в проекте. Однако в некоторых случаях может потребоваться исключить целый раздел проекта, включая компоненты. Используйте директиву compile mask, чтобы фактически скрыть содержащуюся в ней область проекта от Compiler (при выполнении ручной проверки), что позволяет вручную предотвратить проверку ошибок для схемных фрагментов, которые, возможно, еще не завершены и будут вызывать ошибки компиляции. Это может быть очень полезно, если вам нужно проверить активный документ или проект для контроля целостности проекта в других конкретных областях, но вы не хотите видеть «шум» сообщений, создаваемых компилятором и связанных с незавершенными частями проекта. Эту функцию также можно очень эффективно использовать, когда моделирование включено в процесс проектирования, как в приведенном выше примере. Источники напряжения и тока являются необходимыми элементами при выполнении моделирования схем, но им не место на готовой PCB. При небольшом предварительном планировании структуры схемы обычно можно сгруппировать все компоненты, относящиеся только к моделированию, в одном разделе проекта, который затем легко закрыть директивой compile mask. Подробнее... |
Schematic Document Commenting
Комментарий можно добавить к объекту, конкретной точке или области в документе схемы. Комментарий — это заметка, добавленная пользователем, на которую другие пользователи могут отвечать. Комментарии способствуют совместной работе пользователей без изменения самих общих данных, поскольку комментарии хранятся подключенным Workspace независимо от этих данных. Комментарии публикуются, получают ответы и управляются непосредственно в пространстве проектирования с помощью контекстного окна комментариев совместно с панелью Comments and Tasks.
Дополнительную информацию см. на странице Document Commenting.
A-Z Listing
Ниже приведен удобный алфавитный список — без излишеств, без лишних слов — позволяющий быстро перейти к более подробной информации по конкретному объекту проектирования в истинном стиле QuickNav.














